HOME   LIST
‹–   –›

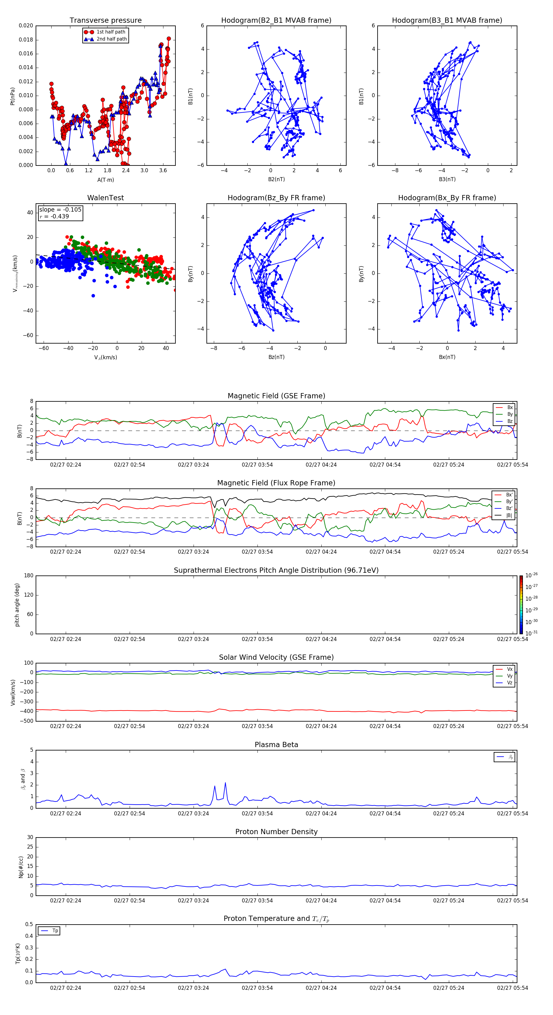
Flux Rope in 2016

Flux Rope Event 2016-02-27 02:10 ~ 2016-02-27 05:56 (227 minutes)


plot