HOME   LIST
‹–   –›

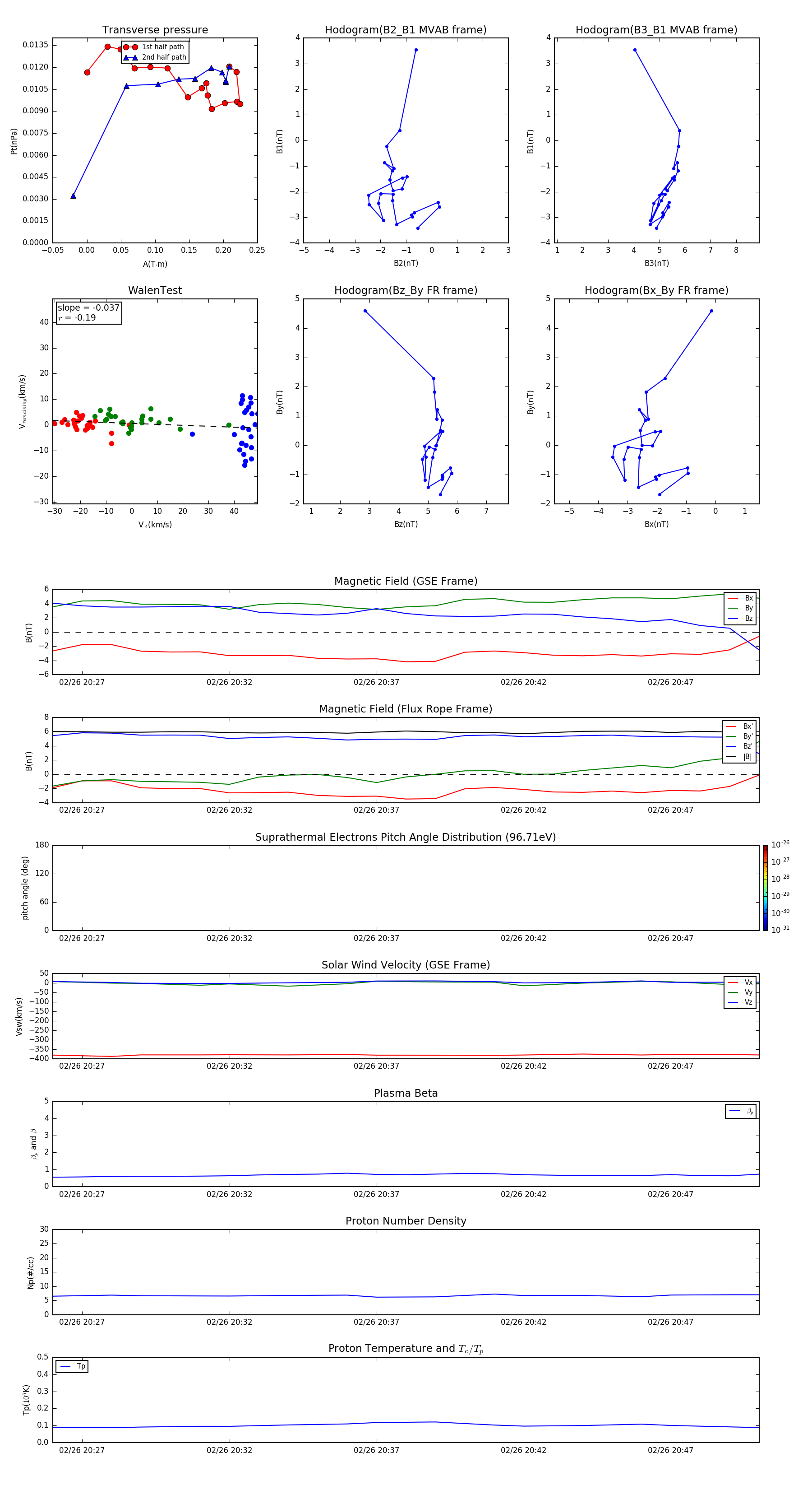
Flux Rope in 2016

Flux Rope Event 2016-02-26 20:26 ~ 2016-02-26 20:50 (25 minutes)


plot