HOME   LIST
‹–   –›

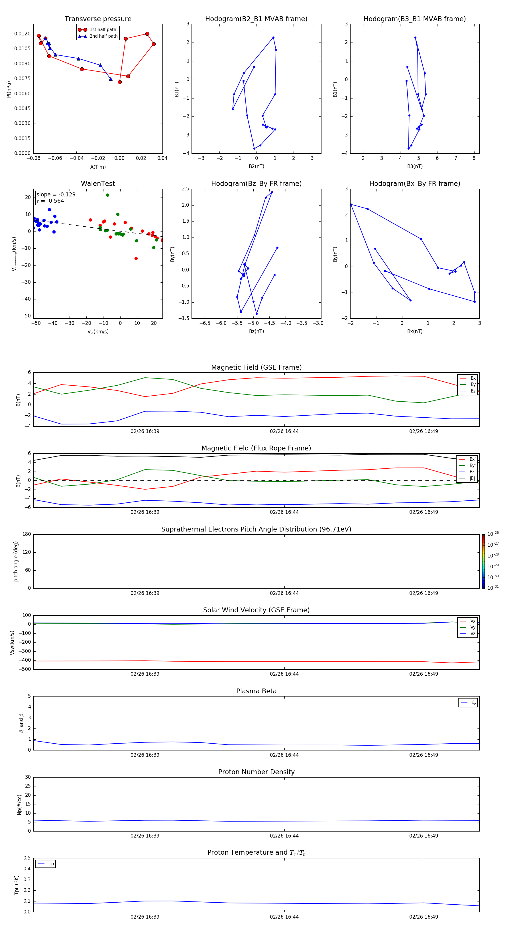
Flux Rope in 2016

Flux Rope Event 2016-02-26 16:35 ~ 2016-02-26 16:51 (17 minutes)


plot