HOME   LIST
‹–   –›

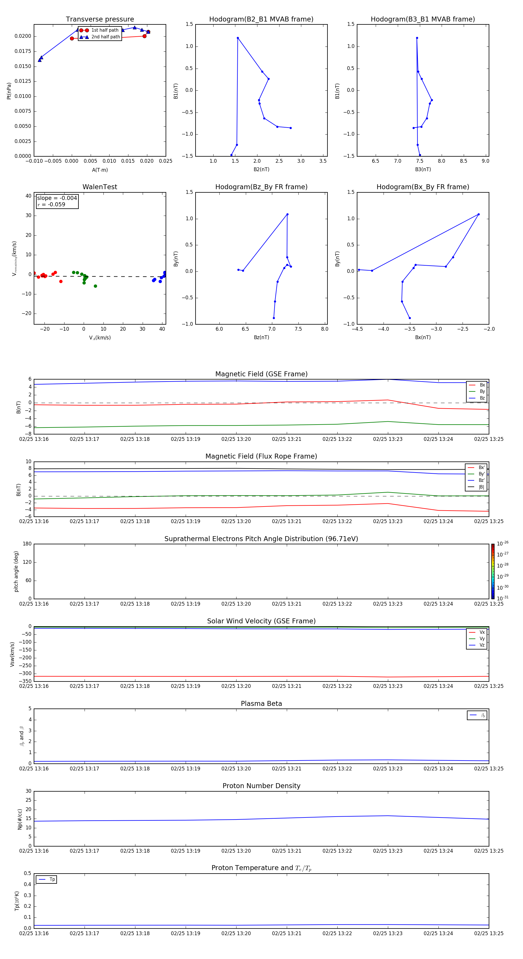
Flux Rope in 2016

Flux Rope Event 2016-02-25 13:16 ~ 2016-02-25 13:25 (10 minutes)


plot