HOME   LIST
‹–   –›

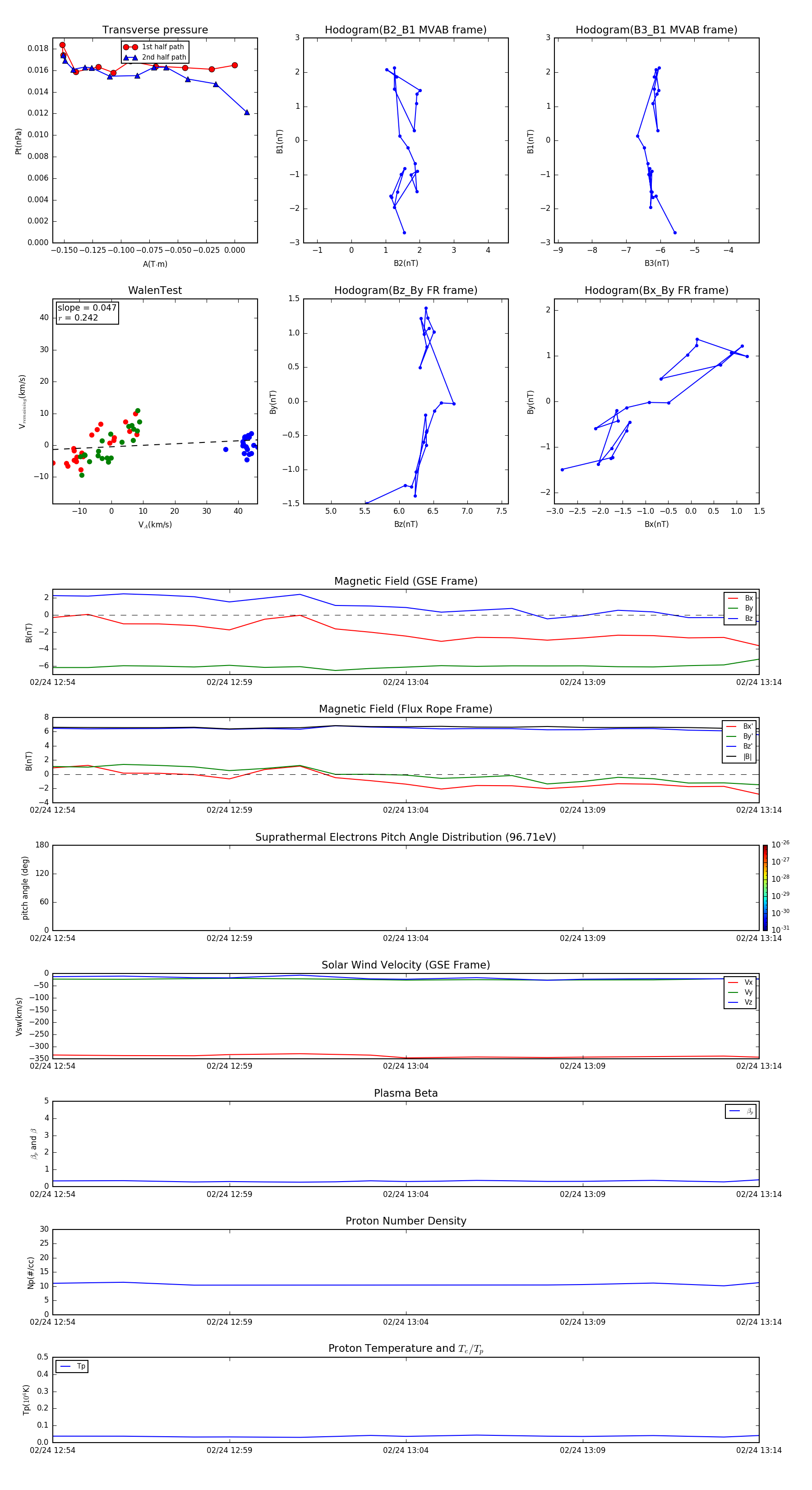
Flux Rope in 2016

Flux Rope Event 2016-02-24 12:54 ~ 2016-02-24 13:14 (21 minutes)


plot