HOME   LIST
‹–   –›

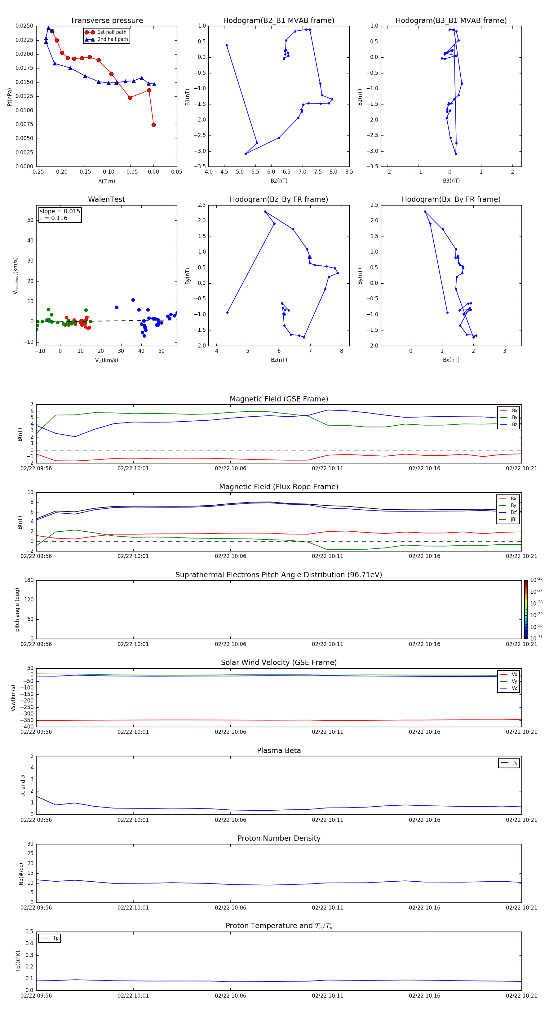
Flux Rope in 2016

Flux Rope Event 2016-02-22 09:56 ~ 2016-02-22 10:21 (26 minutes)


plot