HOME   LIST
‹–   –›

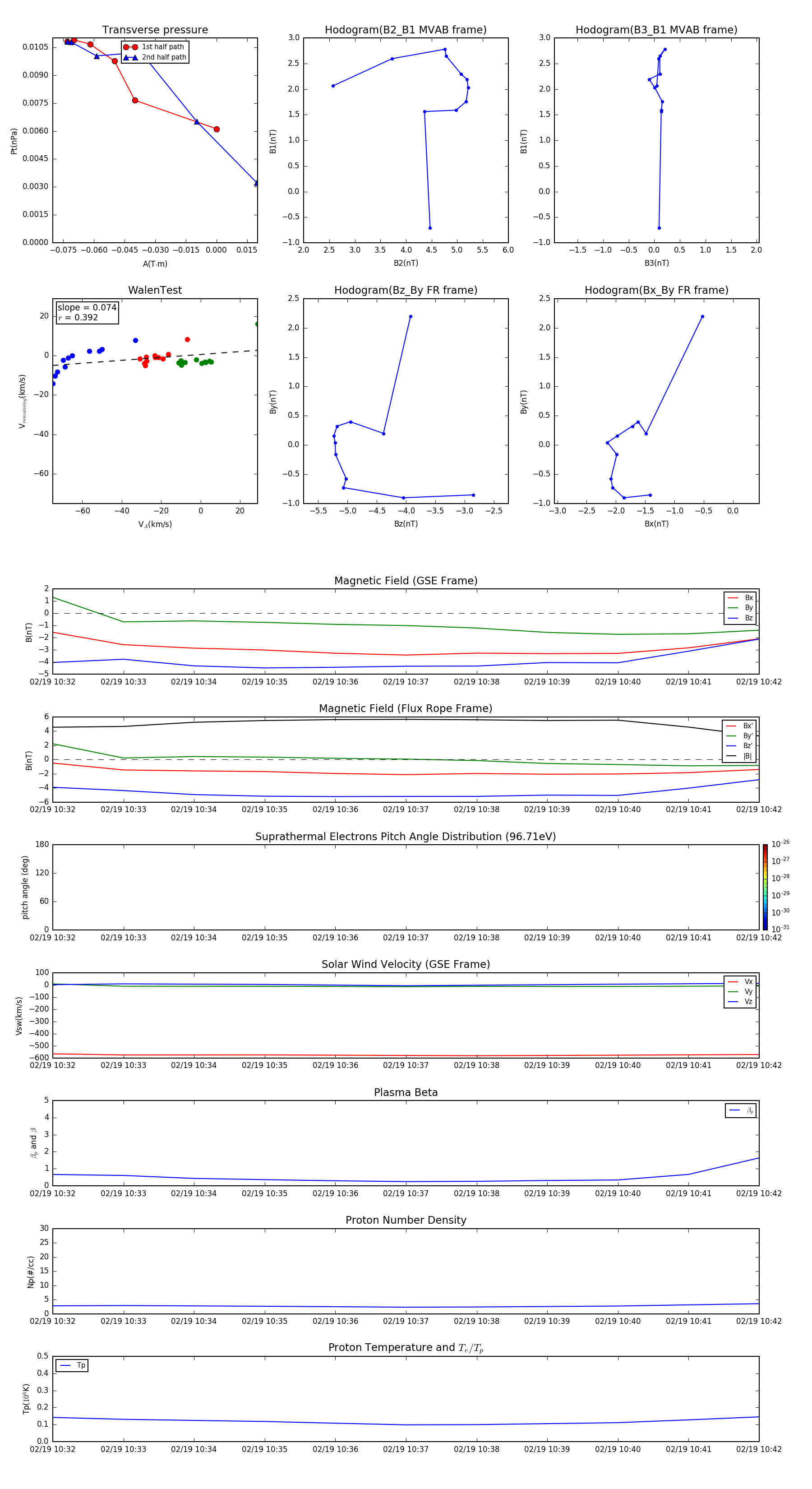
Flux Rope in 2016

Flux Rope Event 2016-02-19 10:32 ~ 2016-02-19 10:42 (11 minutes)


plot