HOME   LIST
‹–   –›

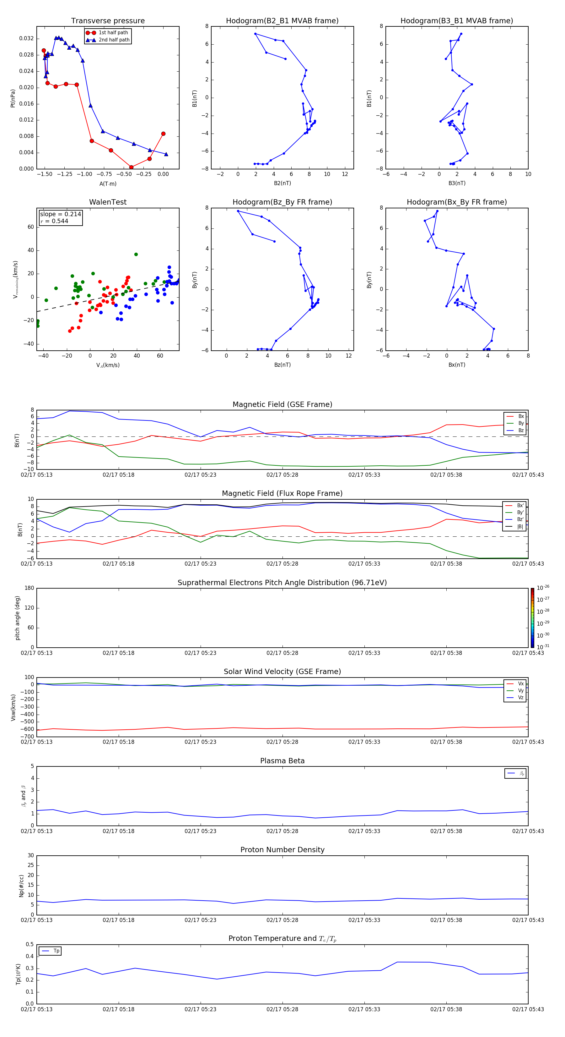
Flux Rope in 2016

Flux Rope Event 2016-02-17 05:13 ~ 2016-02-17 05:43 (31 minutes)


plot