HOME   LIST
‹–   –›

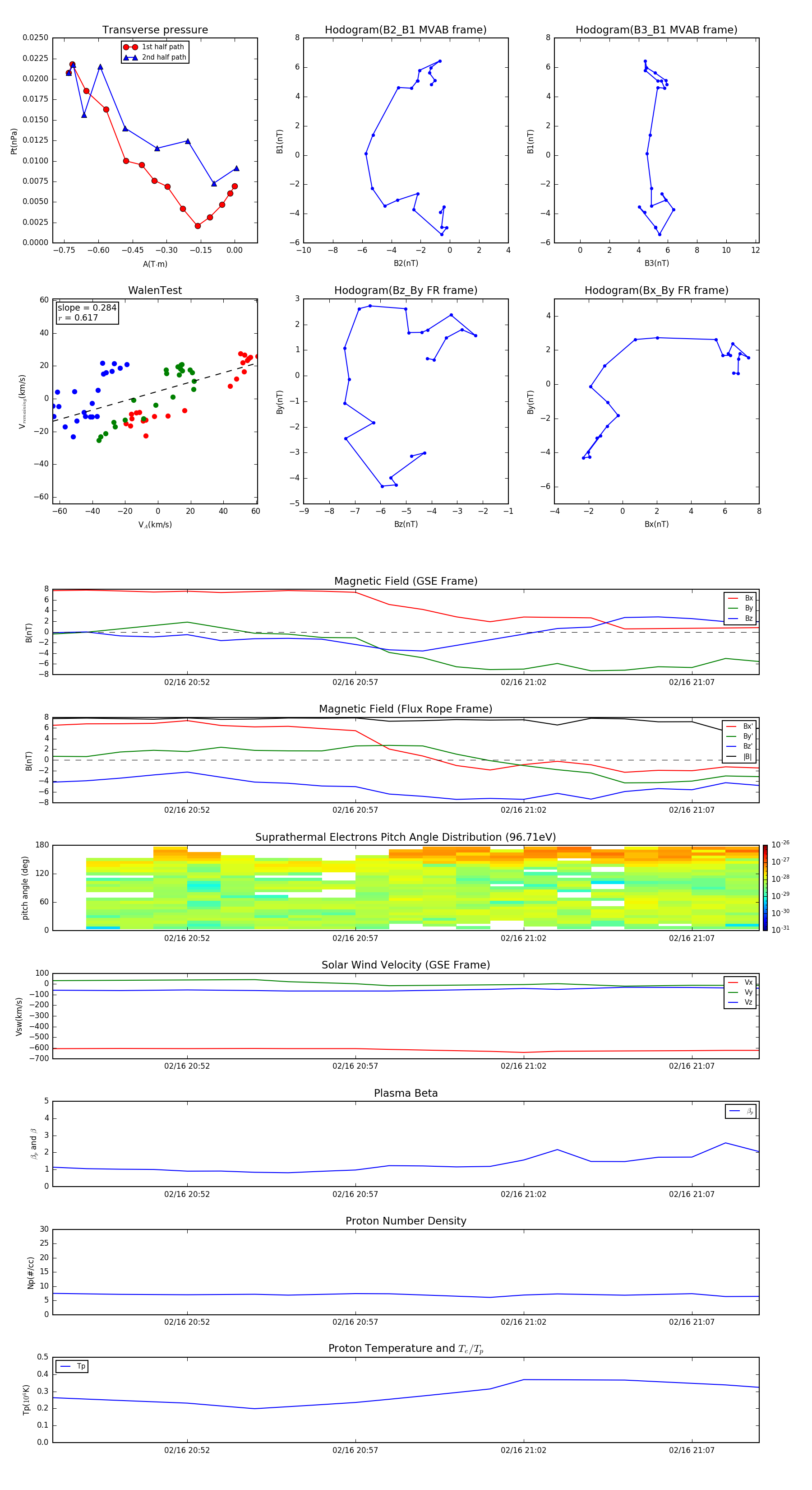
Flux Rope in 2016

Flux Rope Event 2016-02-16 20:48 ~ 2016-02-16 21:09 (22 minutes)


plot