HOME   LIST
‹–   –›

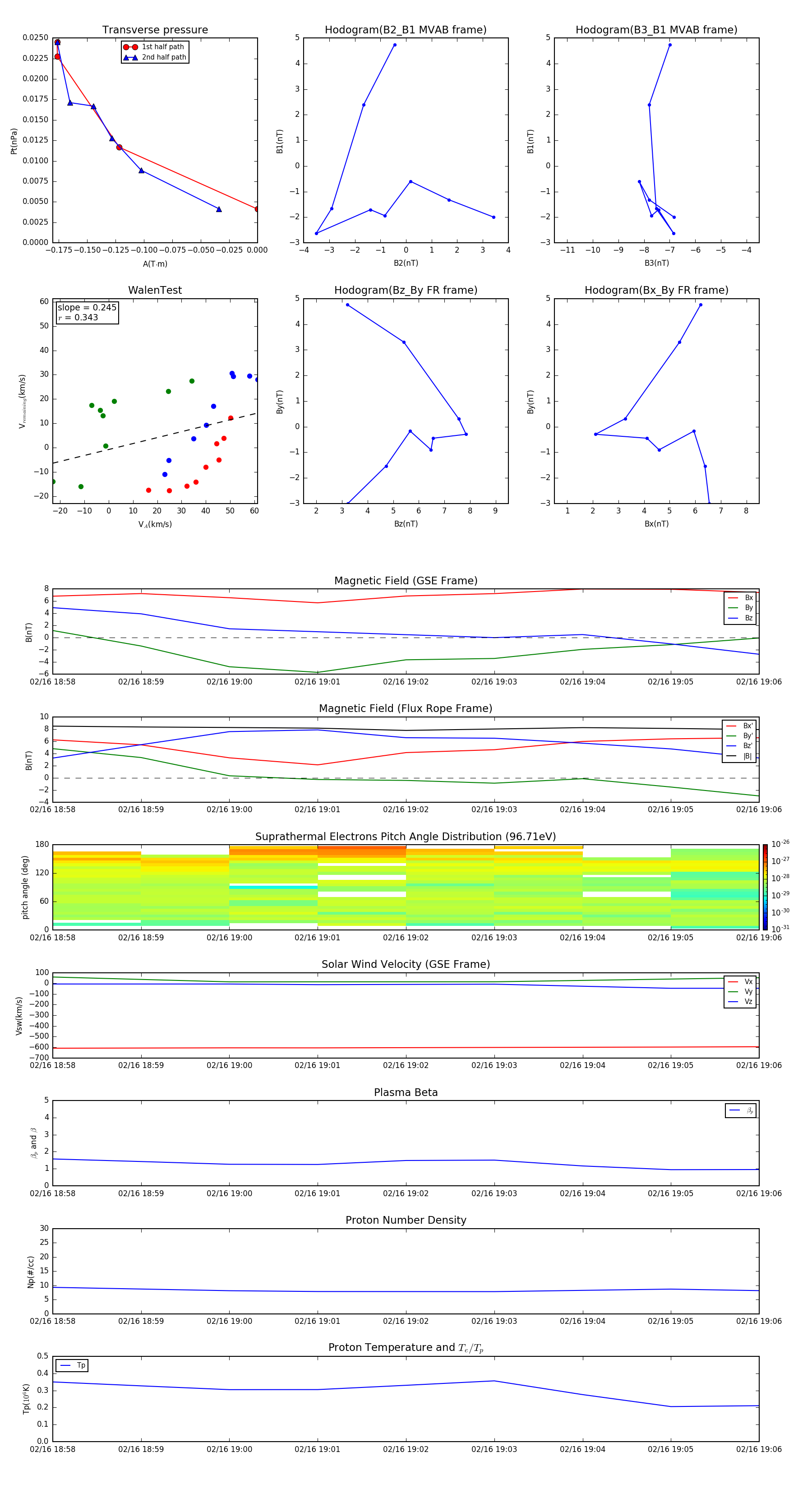
Flux Rope in 2016

Flux Rope Event 2016-02-16 18:58 ~ 2016-02-16 19:06 (9 minutes)


plot