HOME   LIST
‹–   –›

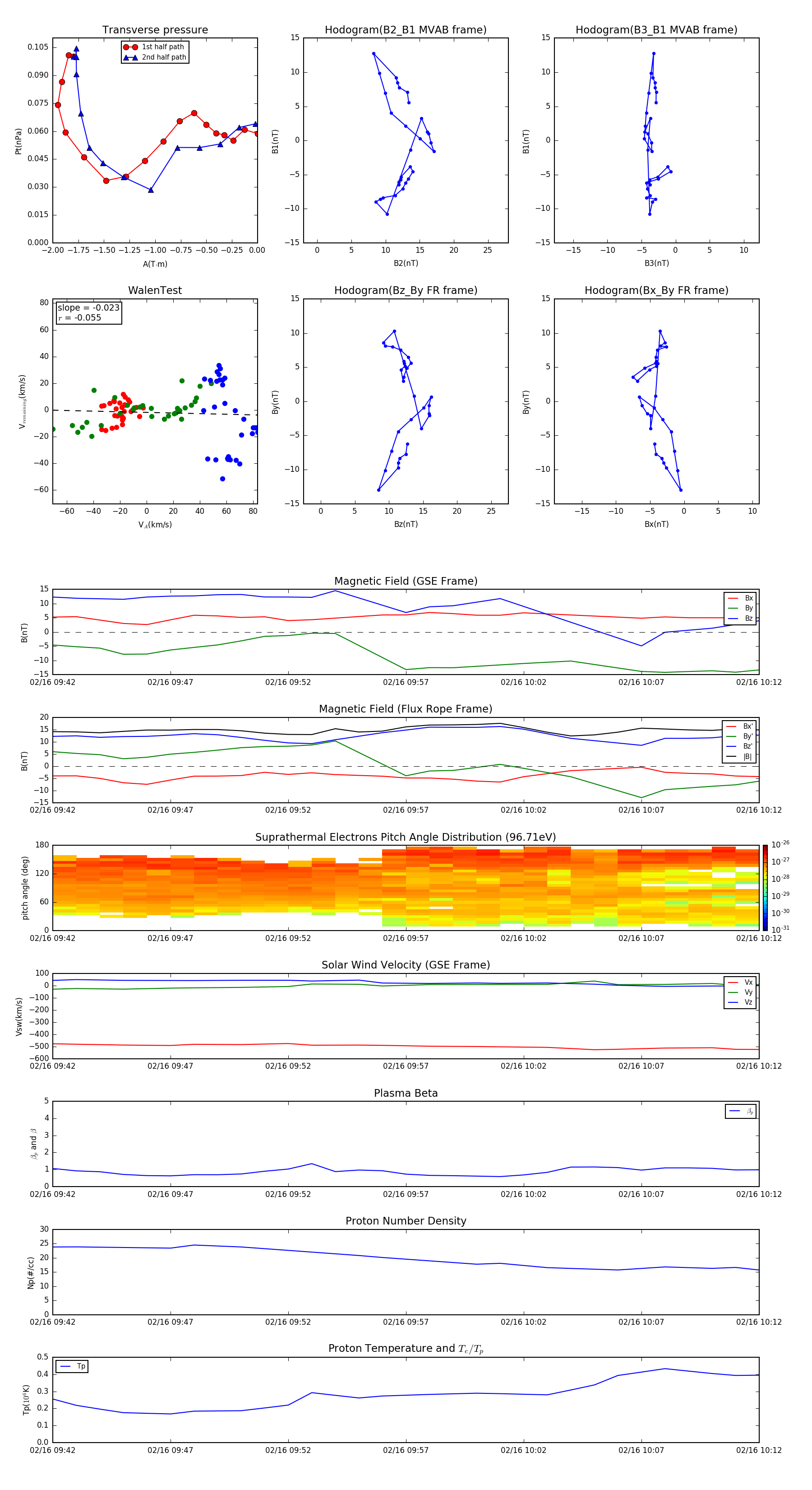
Flux Rope in 2016

Flux Rope Event 2016-02-16 09:42 ~ 2016-02-16 10:12 (31 minutes)


plot