HOME   LIST
‹–   –›

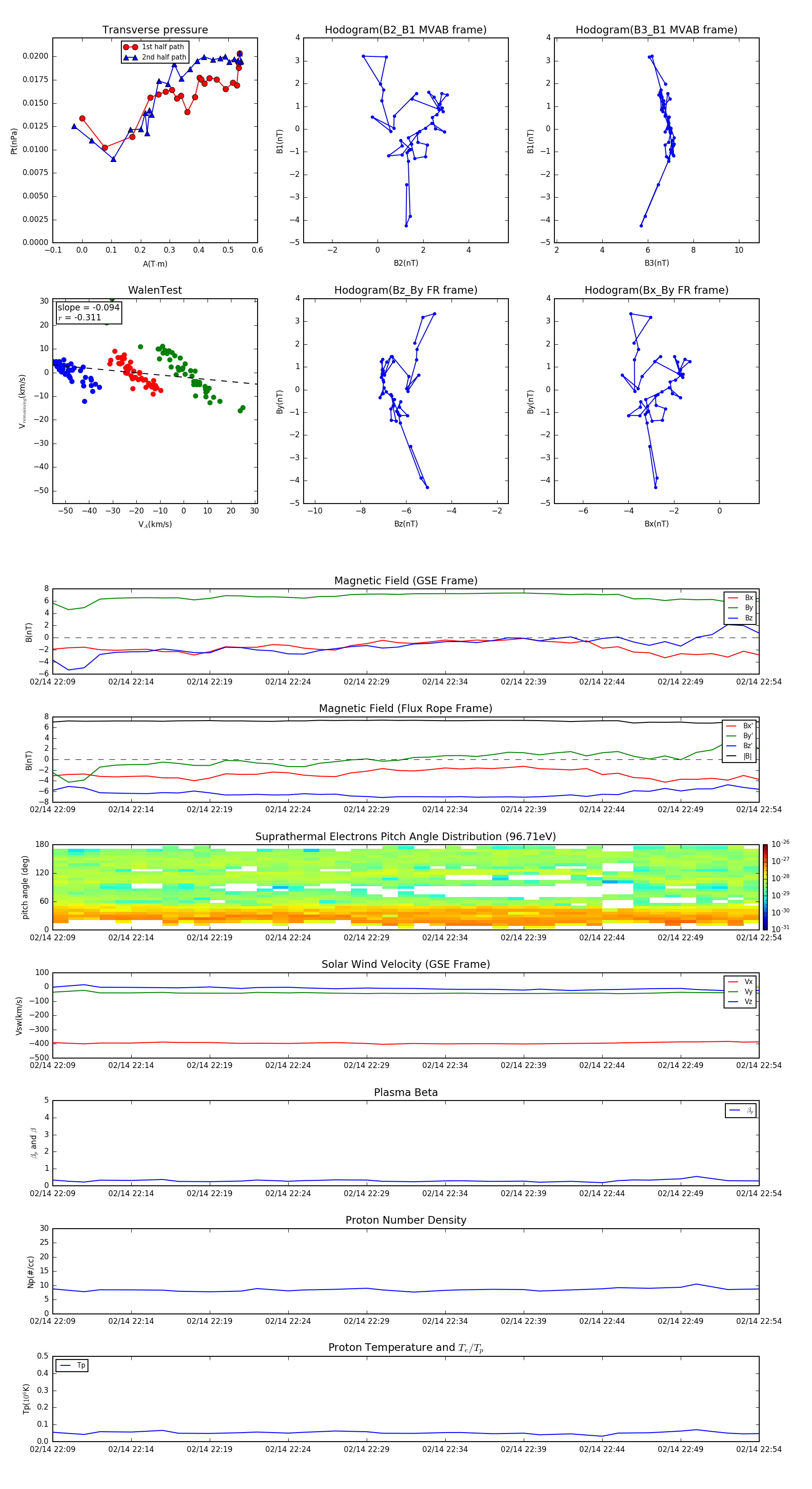
Flux Rope in 2016

Flux Rope Event 2016-02-14 22:09 ~ 2016-02-14 22:54 (46 minutes)


plot