HOME   LIST
‹–   –›

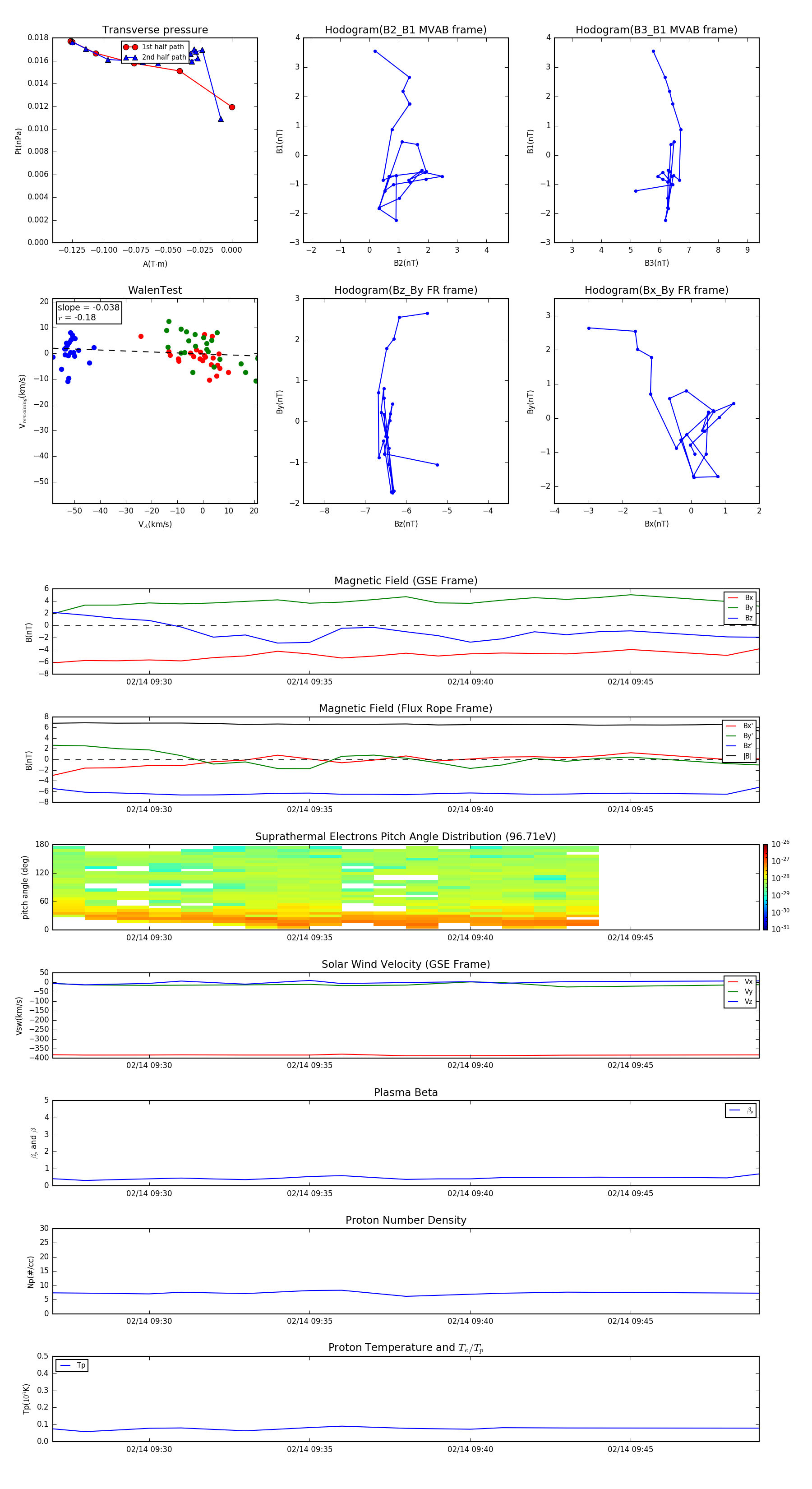
Flux Rope in 2016

Flux Rope Event 2016-02-14 09:27 ~ 2016-02-14 09:49 (23 minutes)


plot