HOME   LIST
‹–   –›

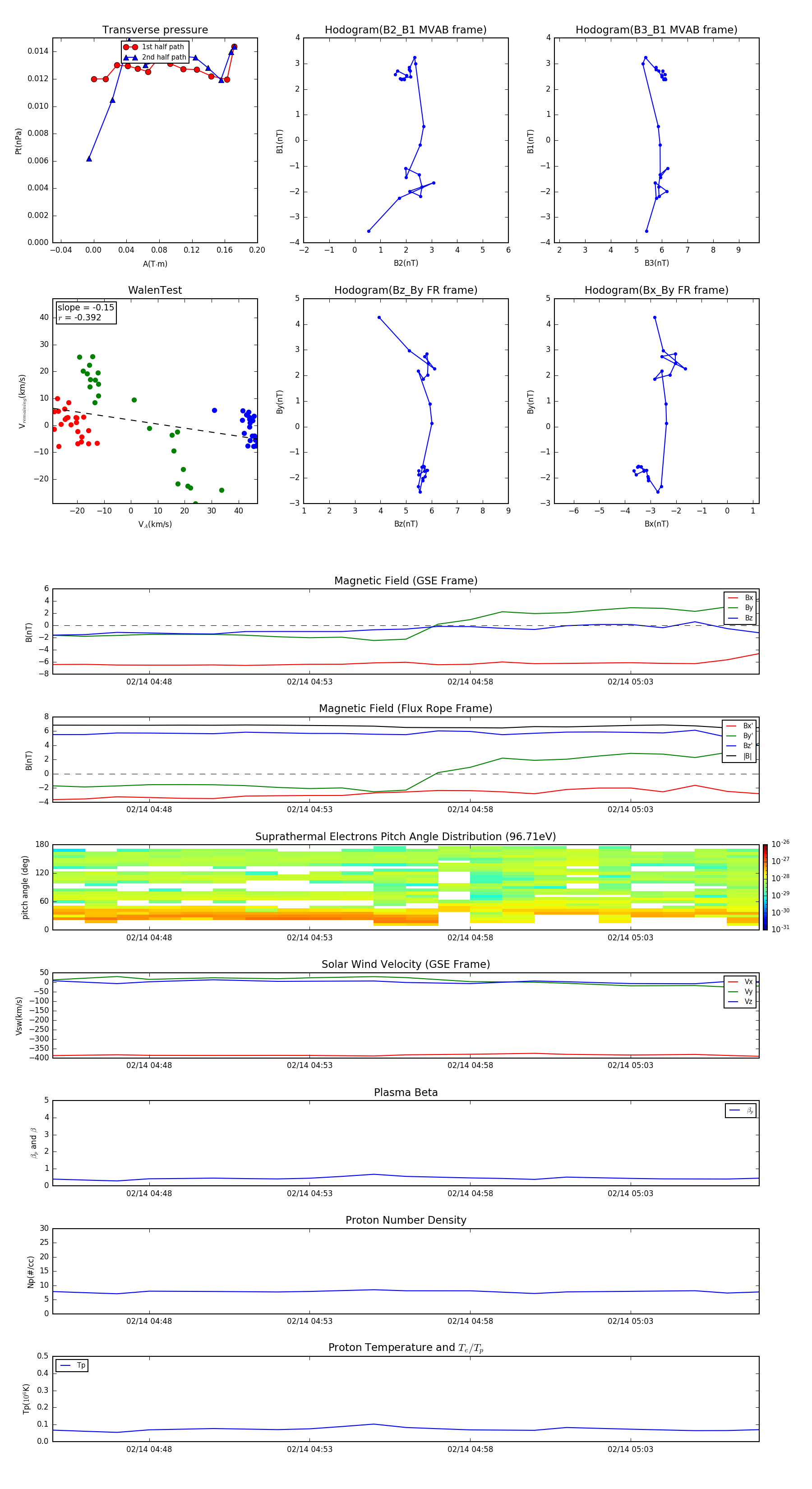
Flux Rope in 2016

Flux Rope Event 2016-02-14 04:45 ~ 2016-02-14 05:07 (23 minutes)


plot