HOME   LIST
‹–   –›

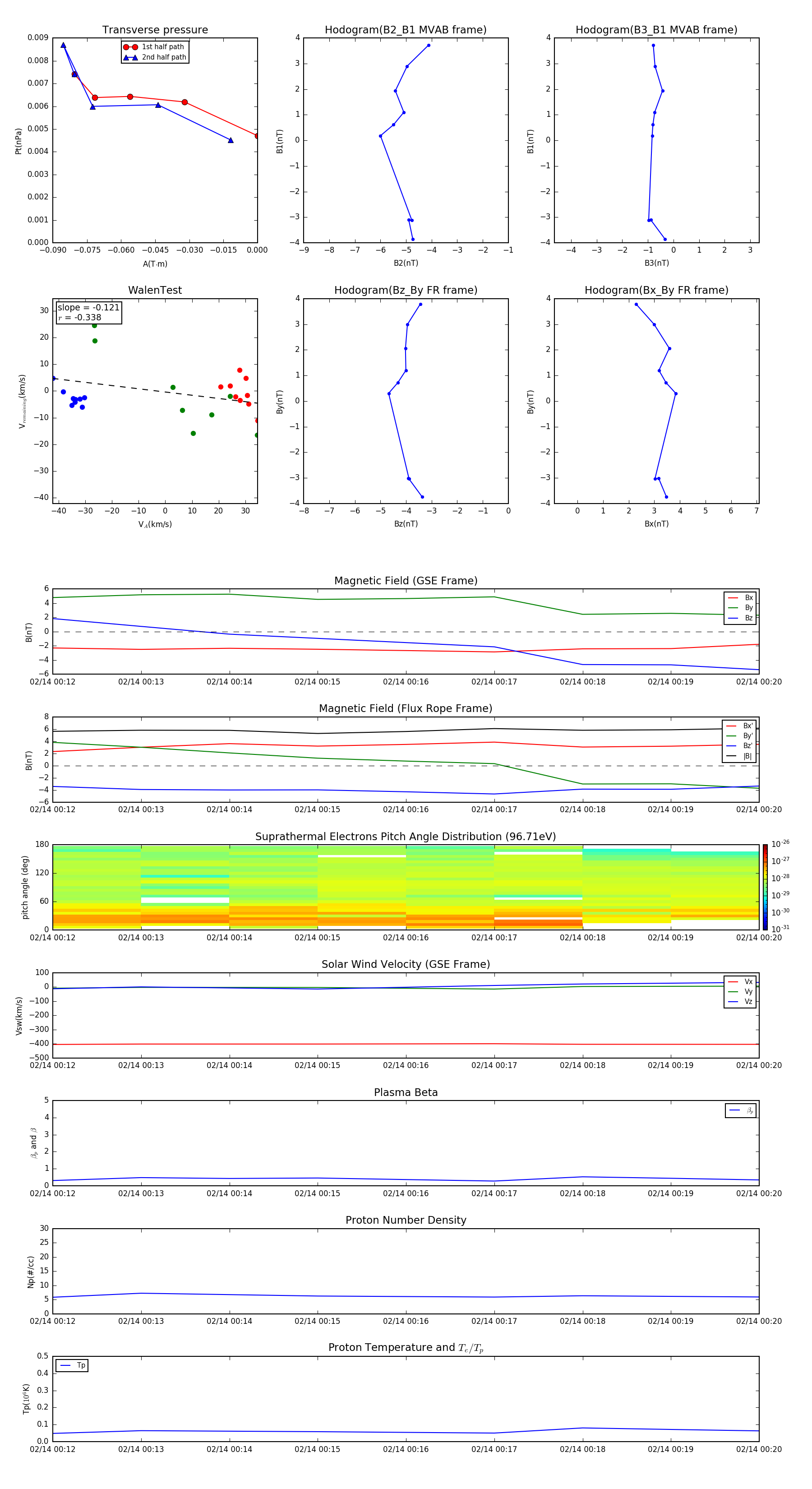
Flux Rope in 2016

Flux Rope Event 2016-02-14 00:12 ~ 2016-02-14 00:20 (9 minutes)


plot