HOME   LIST
‹–   –›

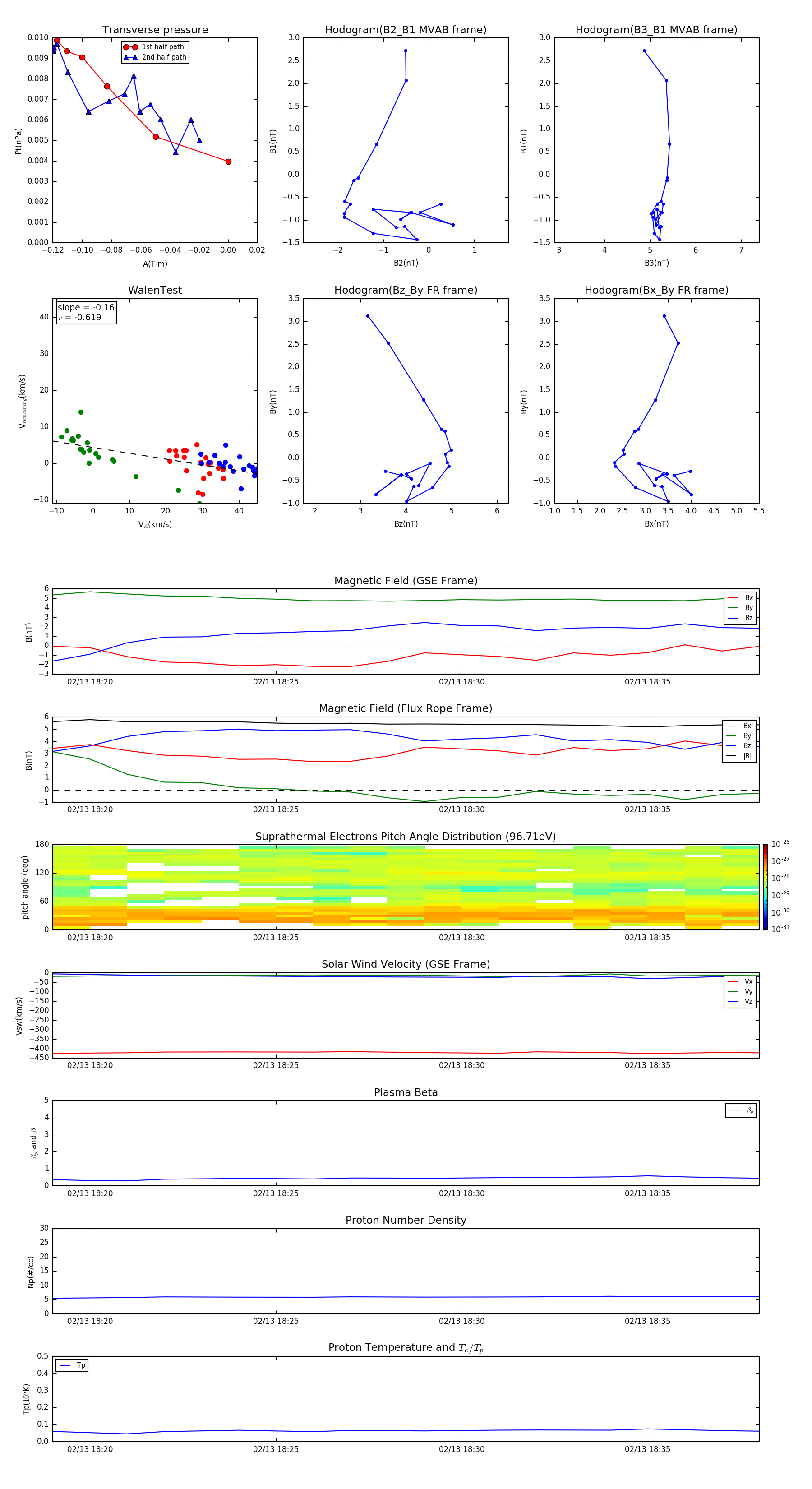
Flux Rope in 2016

Flux Rope Event 2016-02-13 18:19 ~ 2016-02-13 18:38 (20 minutes)


plot