HOME   LIST
‹–   –›

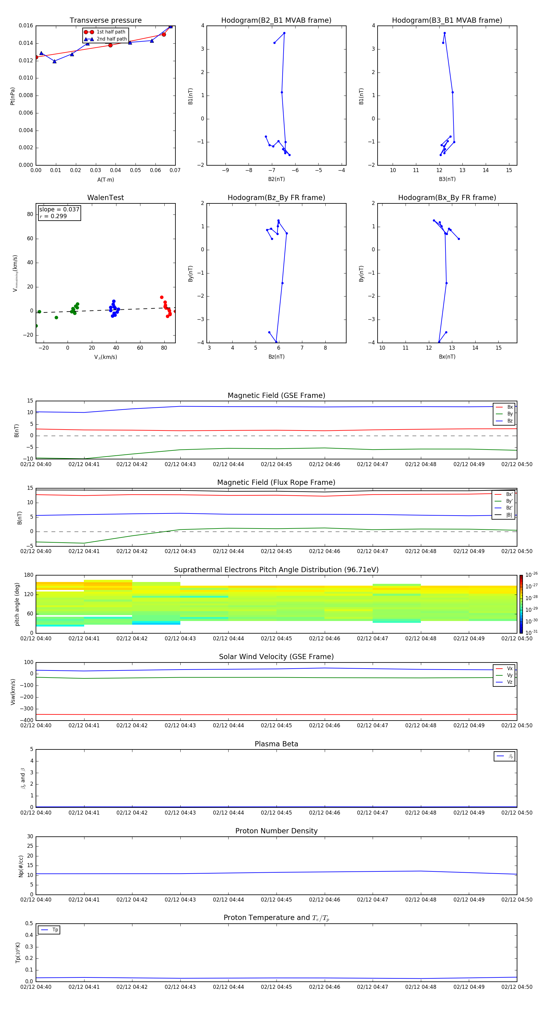
Flux Rope in 2016

Flux Rope Event 2016-02-12 04:40 ~ 2016-02-12 04:50 (11 minutes)


plot