HOME   LIST
‹–   –›

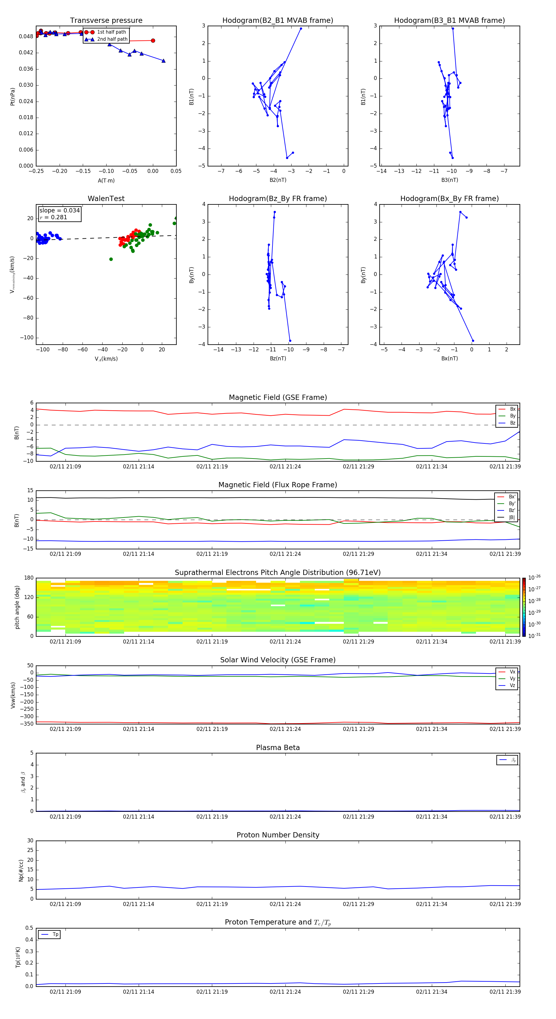
Flux Rope in 2016

Flux Rope Event 2016-02-11 21:07 ~ 2016-02-11 21:40 (34 minutes)


plot