HOME   LIST
‹–   –›

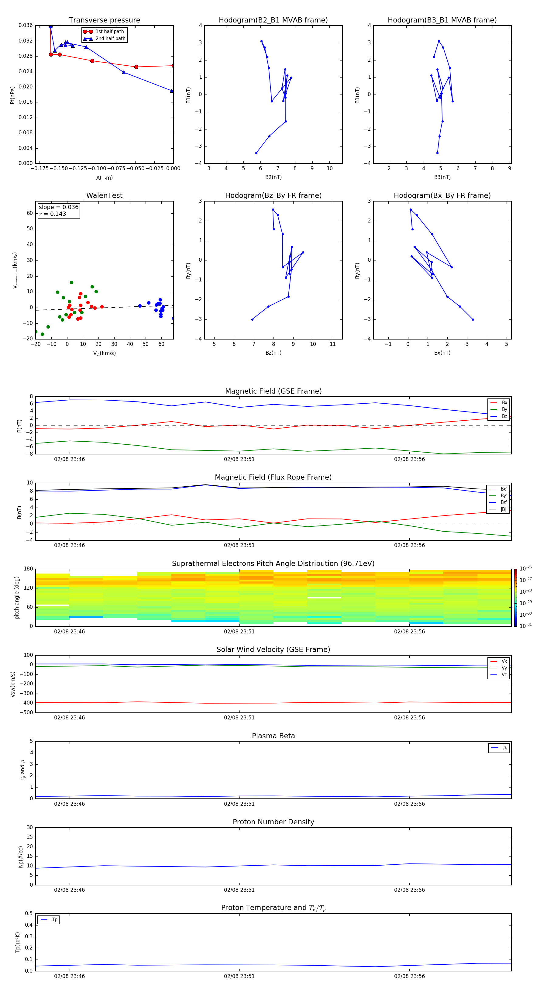
Flux Rope in 2016

Flux Rope Event 2016-02-08 23:45 ~ 2016-02-08 23:59 (15 minutes)


plot