HOME   LIST
‹–   –›

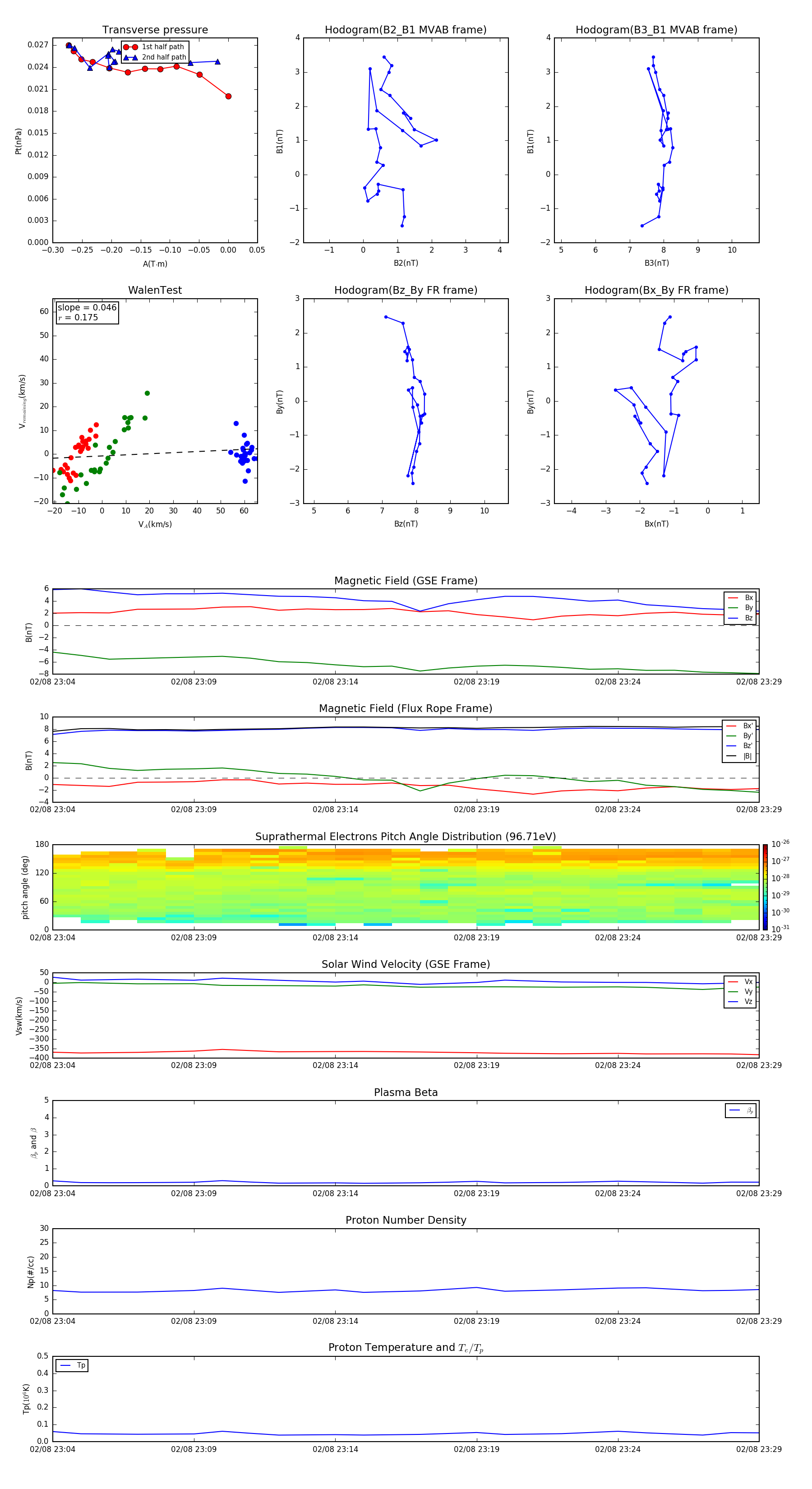
Flux Rope in 2016

Flux Rope Event 2016-02-08 23:04 ~ 2016-02-08 23:29 (26 minutes)


plot