HOME   LIST
‹–   –›

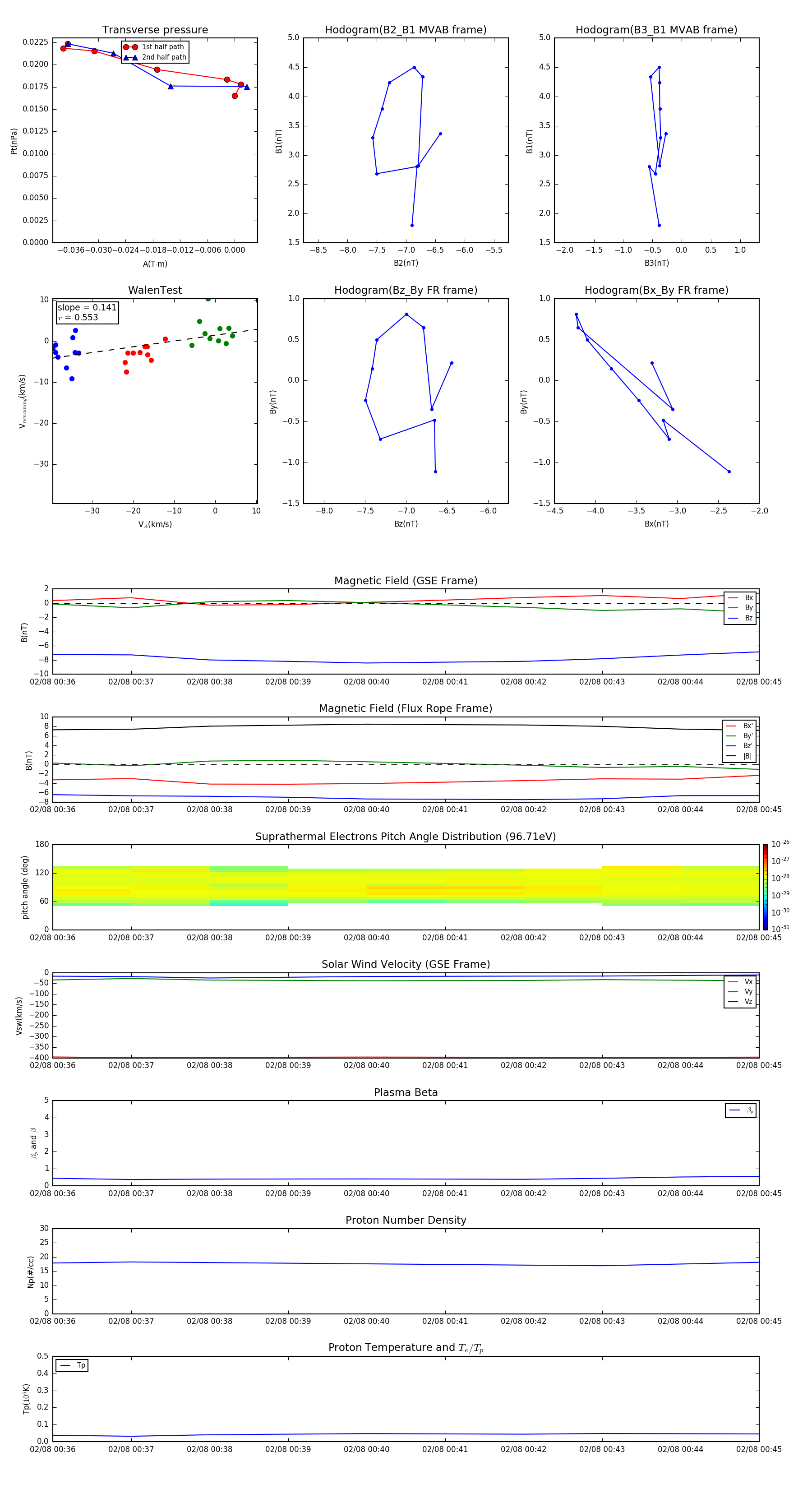
Flux Rope in 2016

Flux Rope Event 2016-02-08 00:36 ~ 2016-02-08 00:45 (10 minutes)


plot