HOME   LIST
‹–   –›

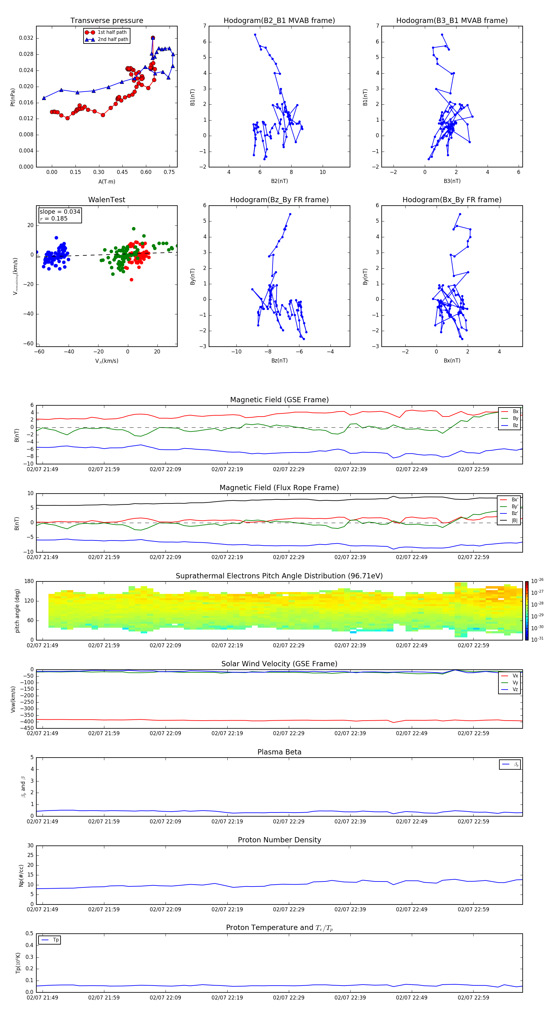
Flux Rope in 2016

Flux Rope Event 2016-02-07 21:48 ~ 2016-02-07 23:07 (80 minutes)


plot