HOME   LIST
‹–   –›

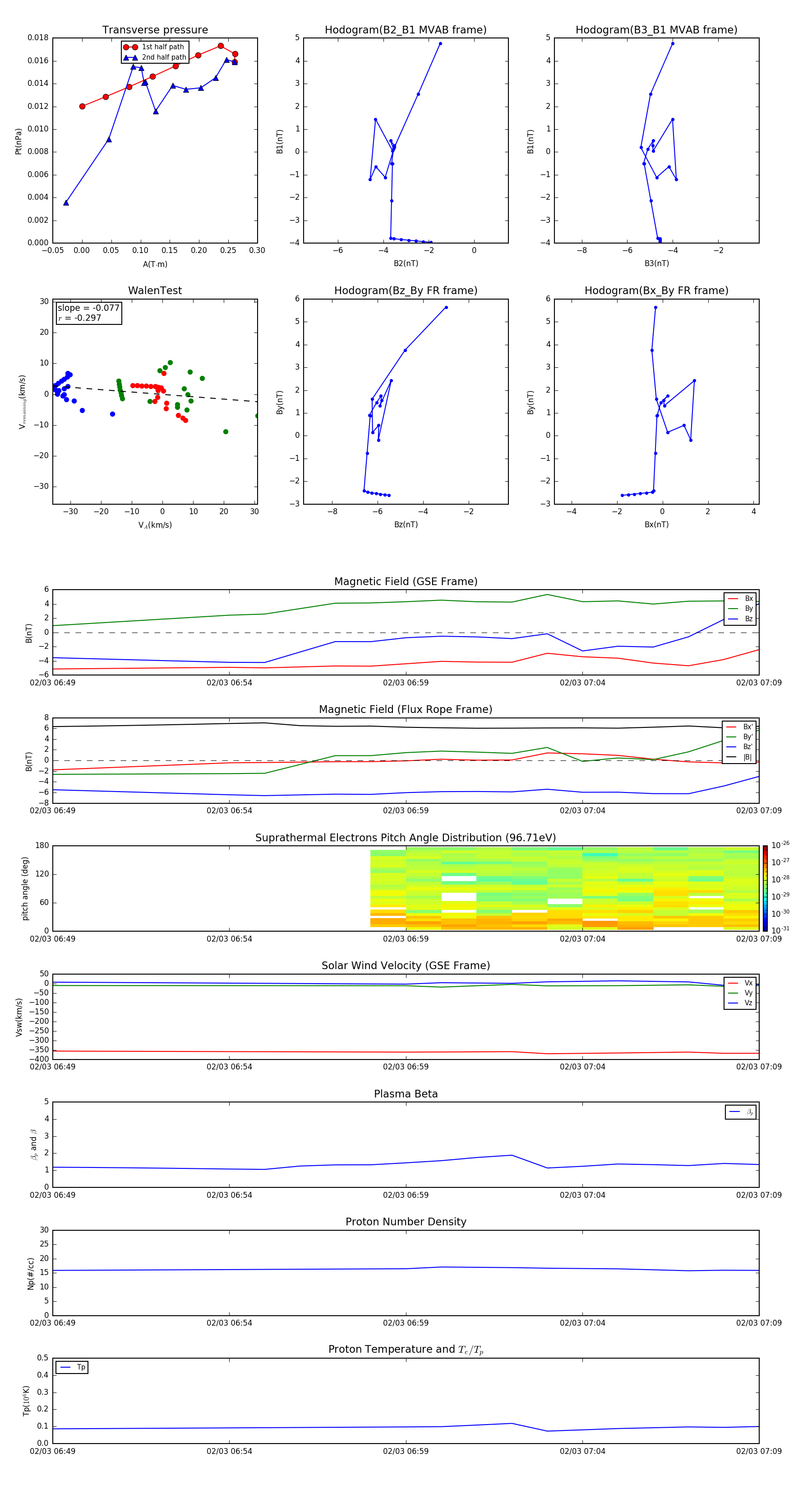
Flux Rope in 2016

Flux Rope Event 2016-02-03 06:49 ~ 2016-02-03 07:09 (21 minutes)


plot