HOME   LIST
‹–   –›

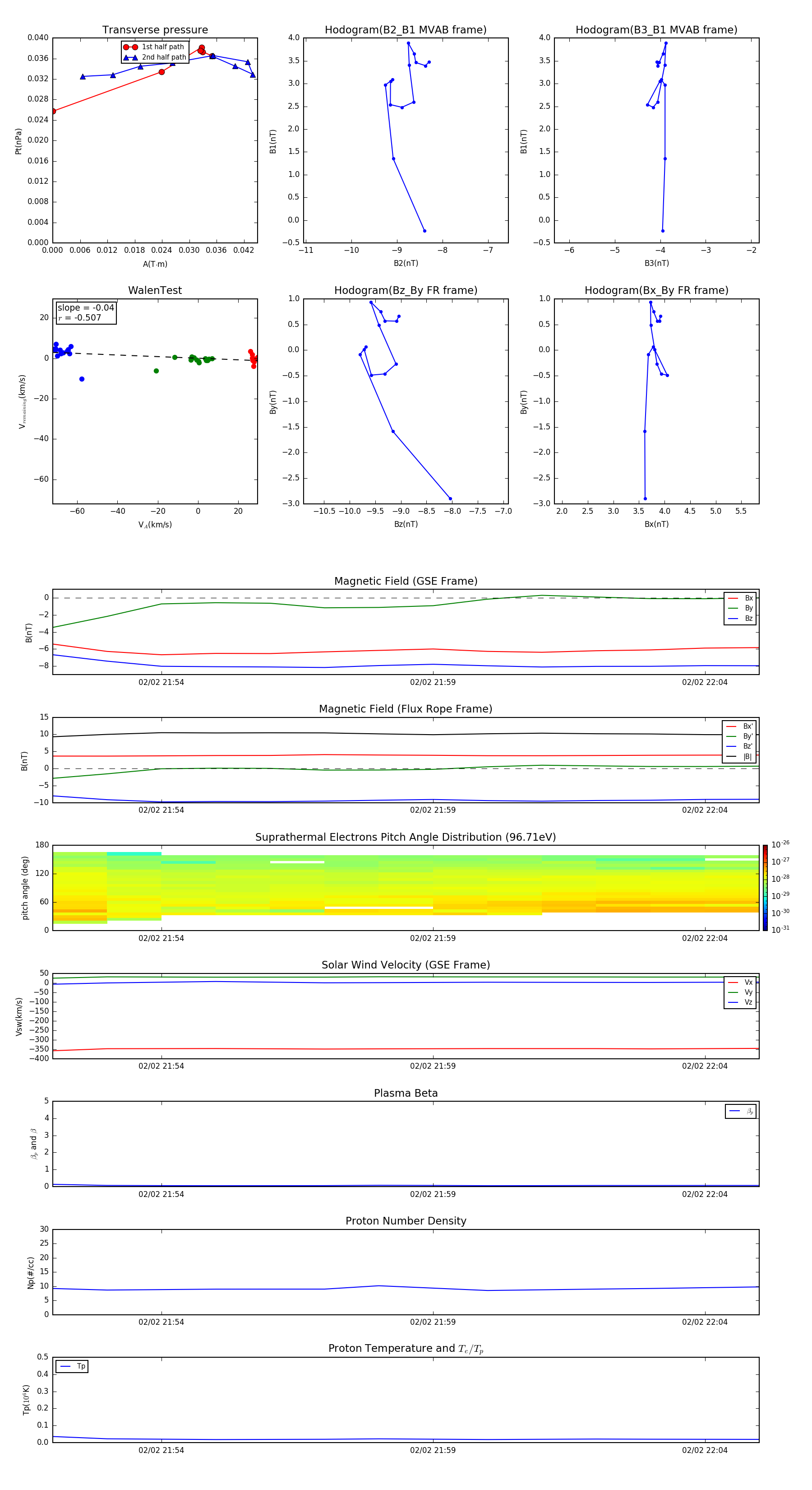
Flux Rope in 2016

Flux Rope Event 2016-02-02 21:52 ~ 2016-02-02 22:05 (14 minutes)


plot