HOME   LIST
‹–   –›

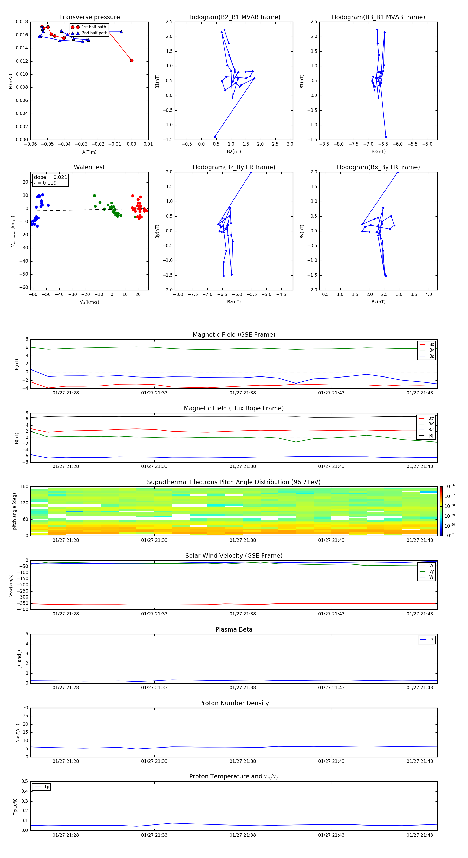
Flux Rope in 2016

Flux Rope Event 2016-01-27 21:26 ~ 2016-01-27 21:49 (24 minutes)


plot