HOME   LIST
‹–   –›

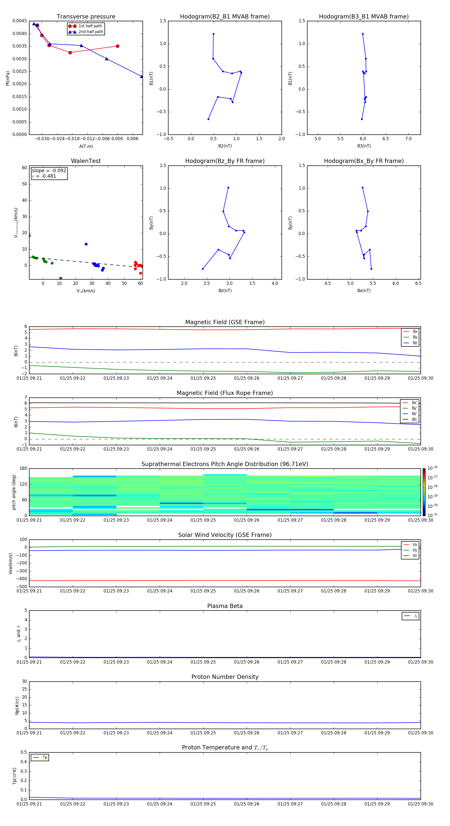
Flux Rope in 2016

Flux Rope Event 2016-01-25 09:21 ~ 2016-01-25 09:30 (10 minutes)


plot