HOME   LIST
‹–   –›

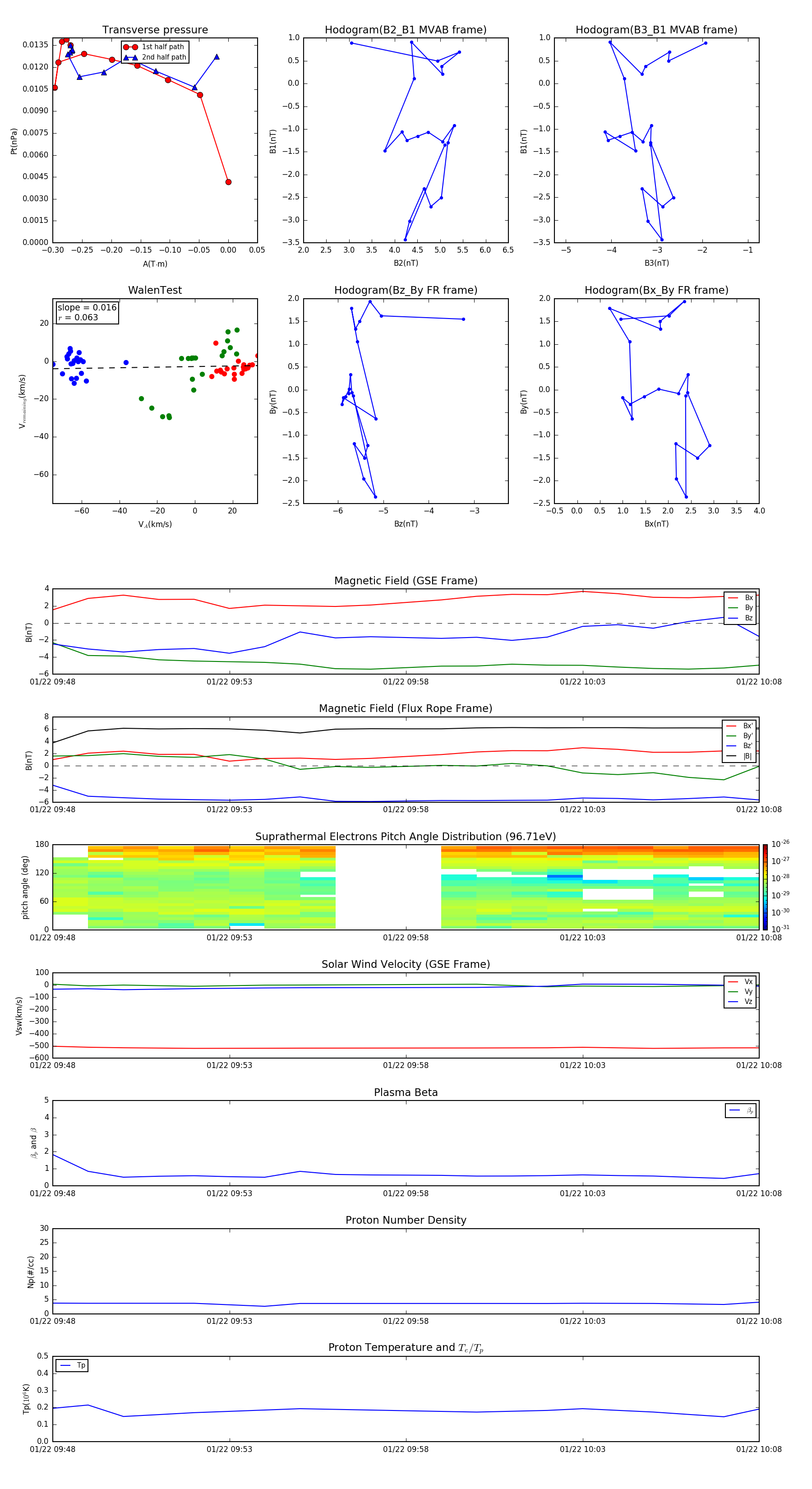
Flux Rope in 2016

Flux Rope Event 2016-01-22 09:48 ~ 2016-01-22 10:08 (21 minutes)


plot