HOME   LIST
‹–   –›

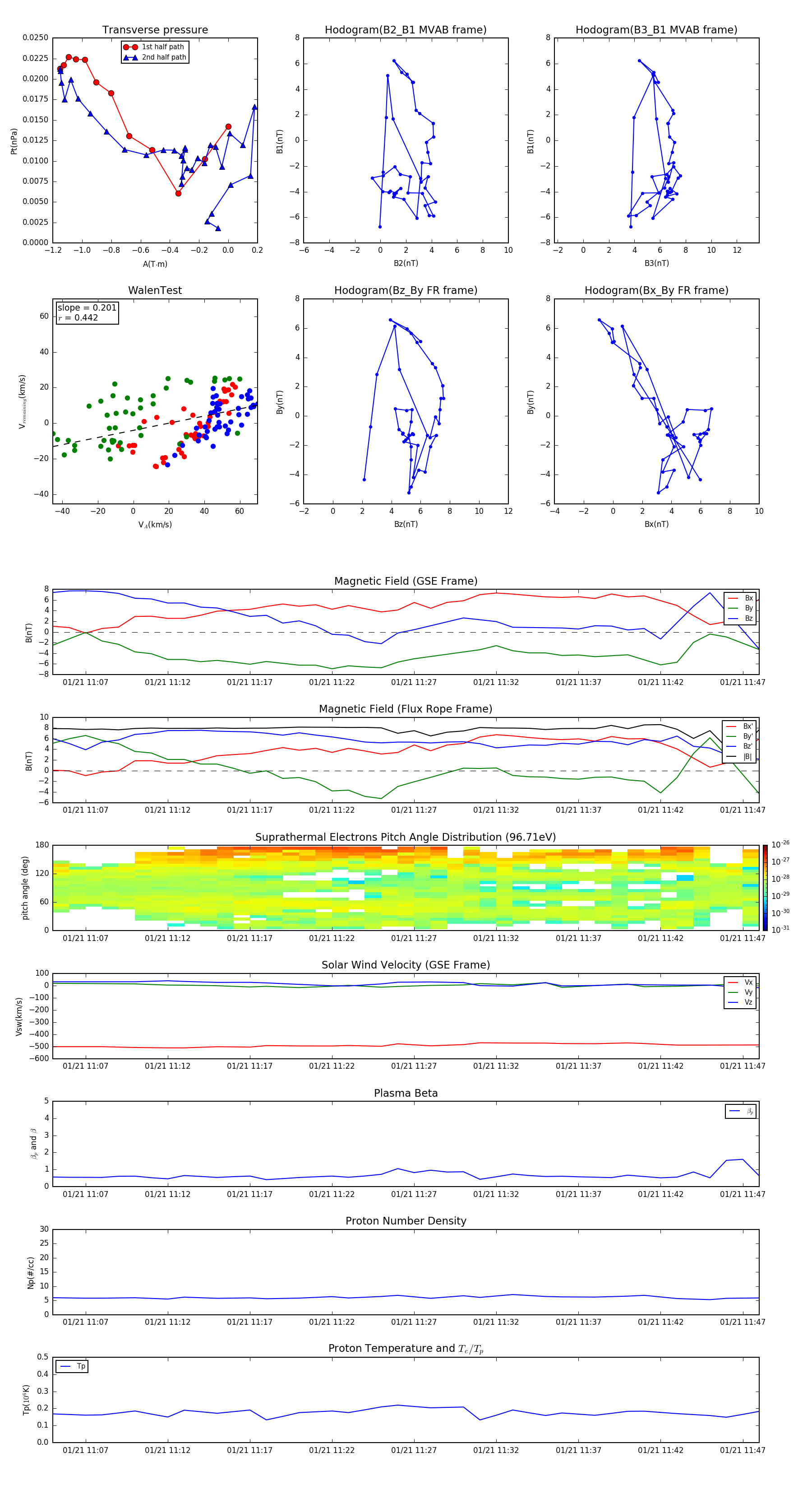
Flux Rope in 2016

Flux Rope Event 2016-01-21 11:05 ~ 2016-01-21 11:48 (44 minutes)


plot