HOME   LIST
‹–   –›

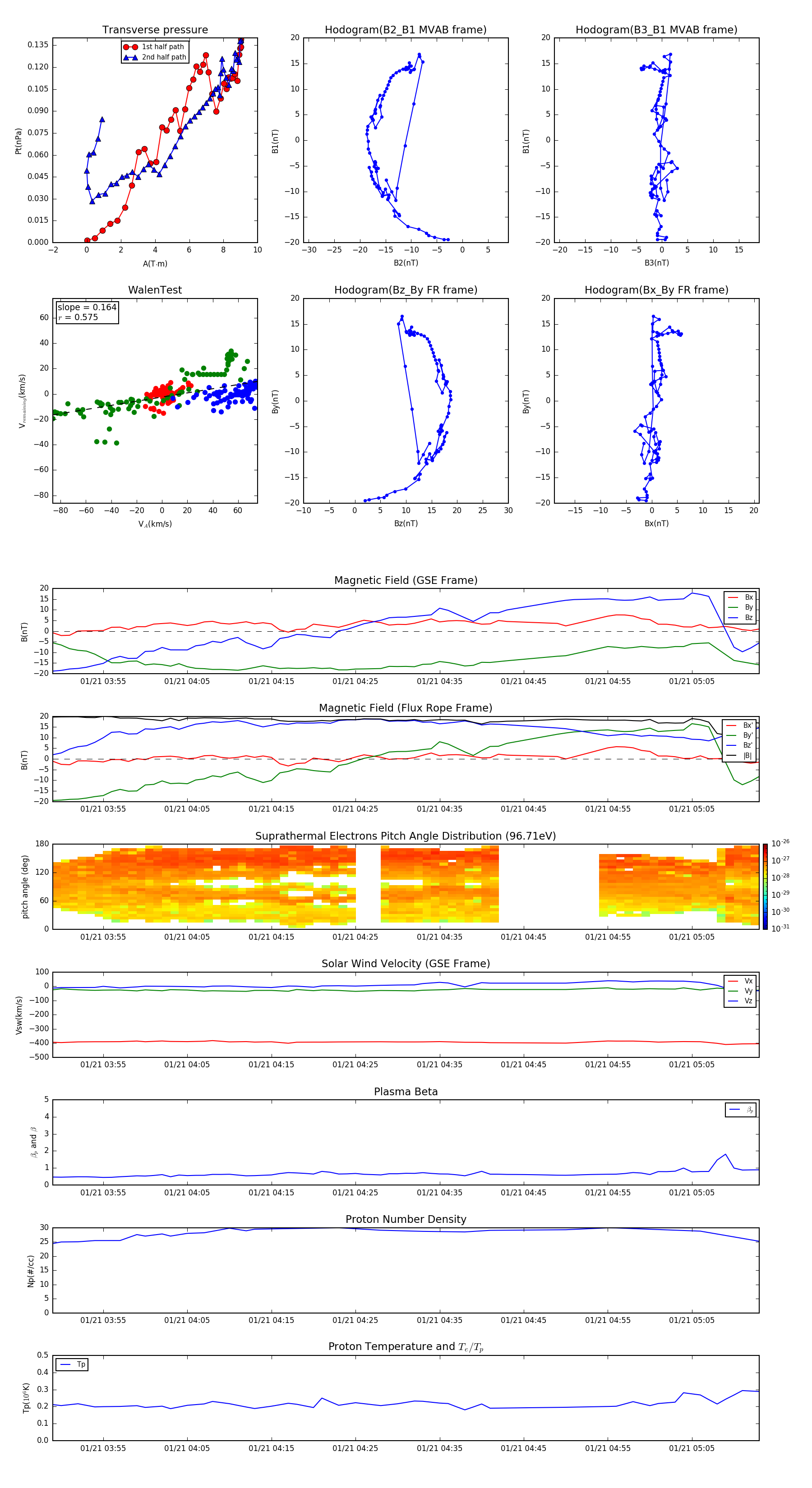
Flux Rope in 2016

Flux Rope Event 2016-01-21 03:49 ~ 2016-01-21 05:13 (85 minutes)


plot