HOME   LIST
‹–   –›

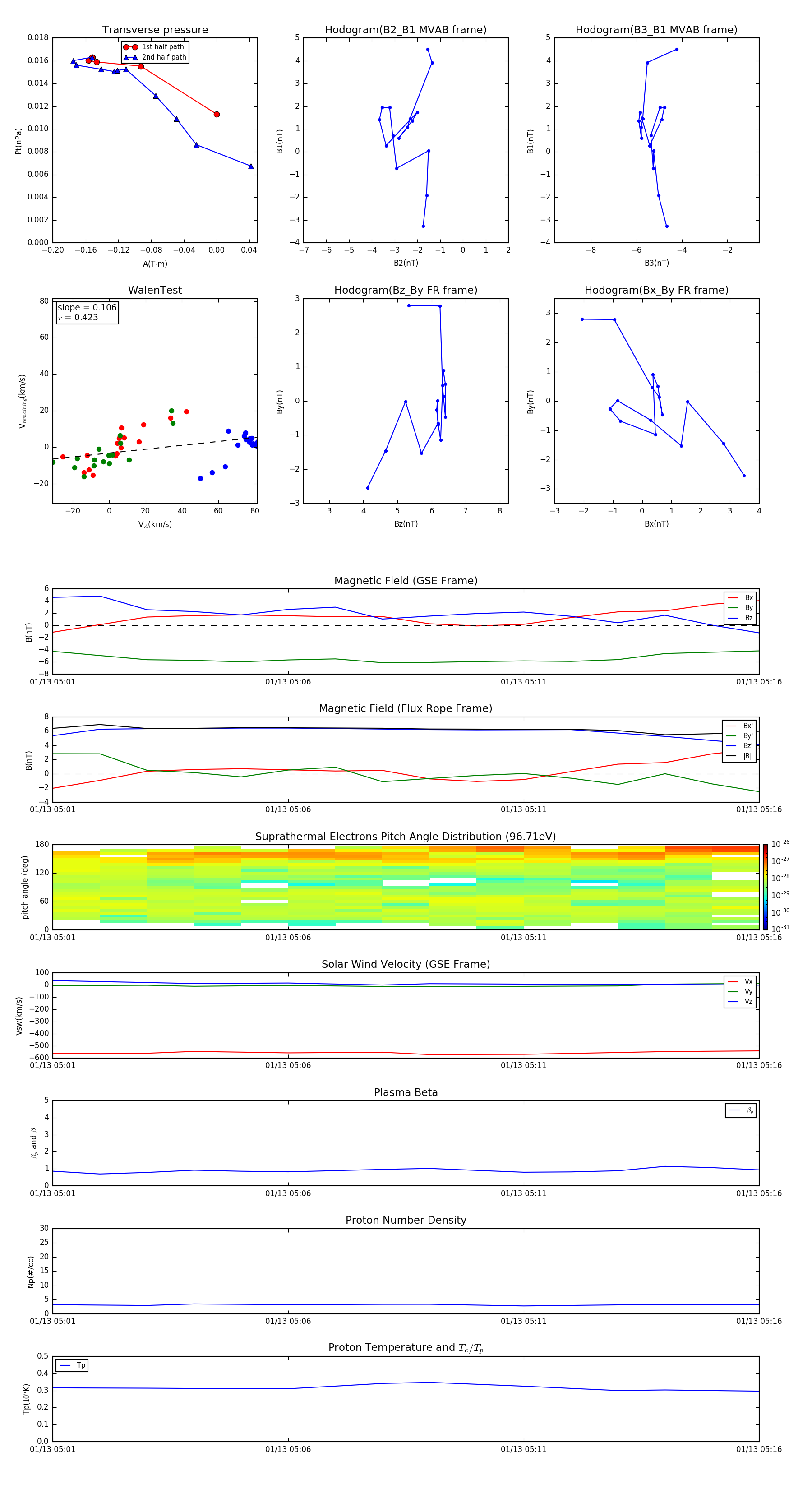
Flux Rope in 2016

Flux Rope Event 2016-01-13 05:01 ~ 2016-01-13 05:16 (16 minutes)


plot