HOME   LIST
‹–   –›

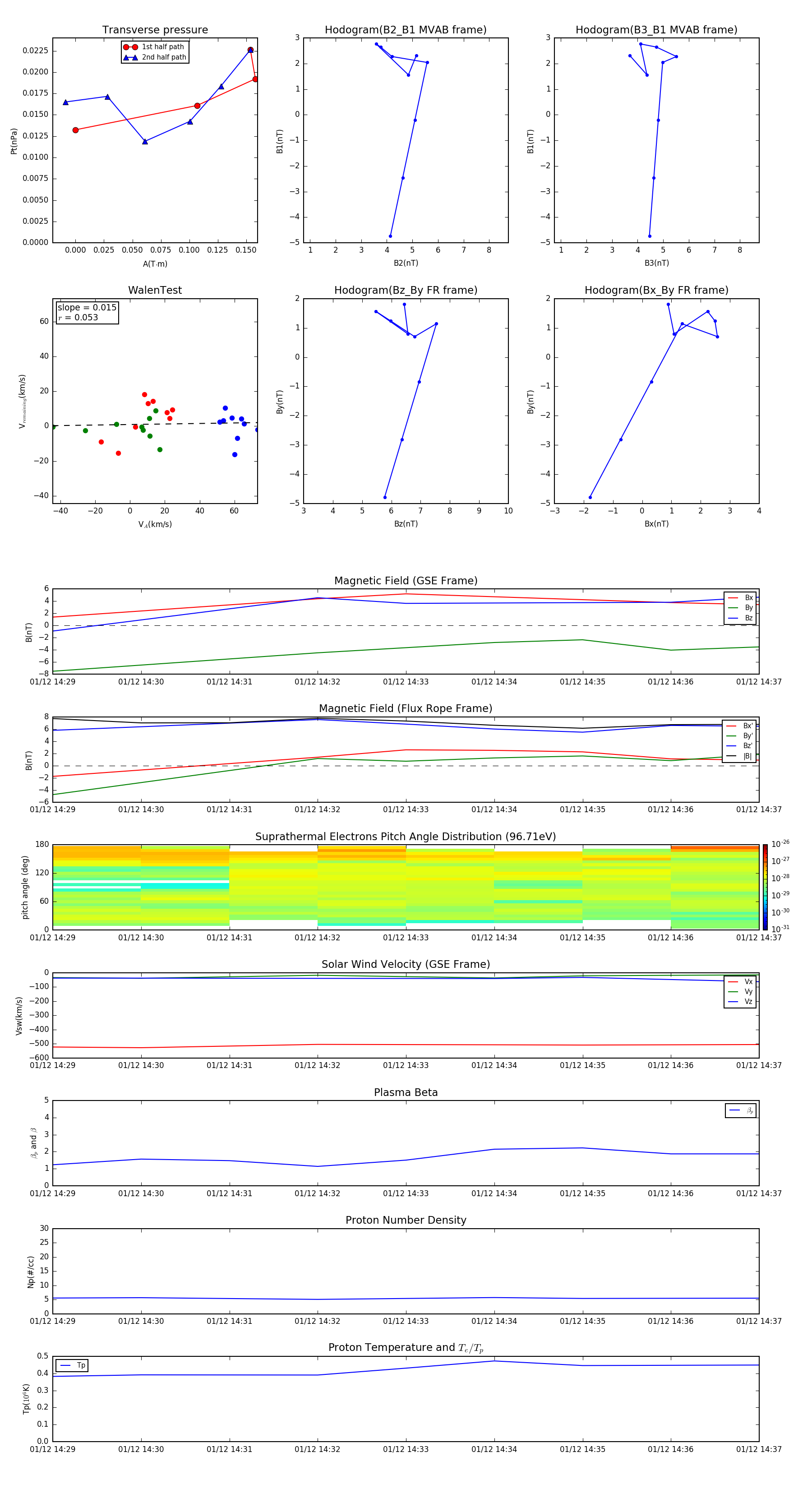
Flux Rope in 2016

Flux Rope Event 2016-01-12 14:29 ~ 2016-01-12 14:37 (9 minutes)


plot