HOME   LIST
‹–   –›

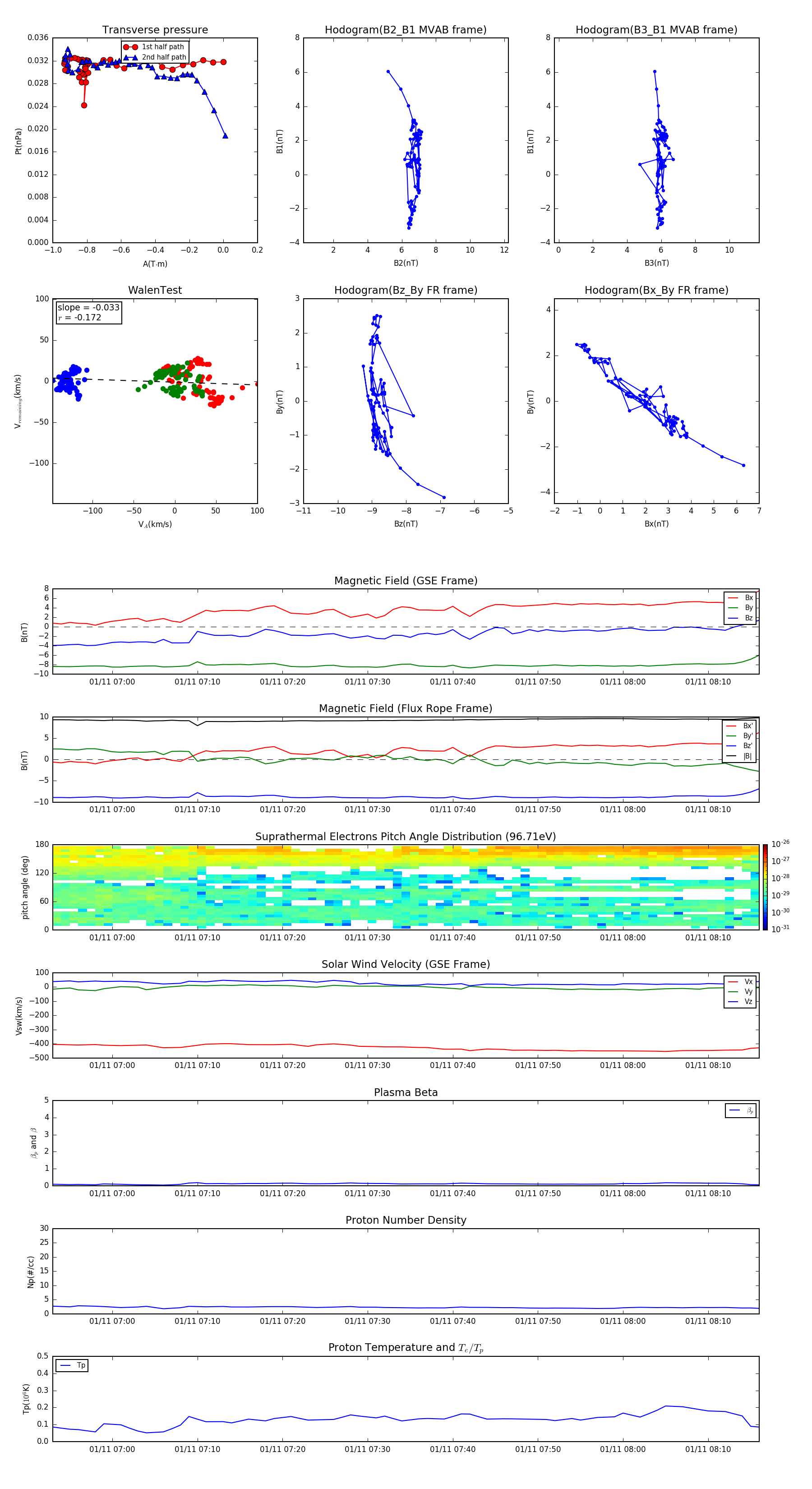
Flux Rope in 2016

Flux Rope Event 2016-01-11 06:53 ~ 2016-01-11 08:16 (84 minutes)


plot