HOME   LIST
‹–   –›

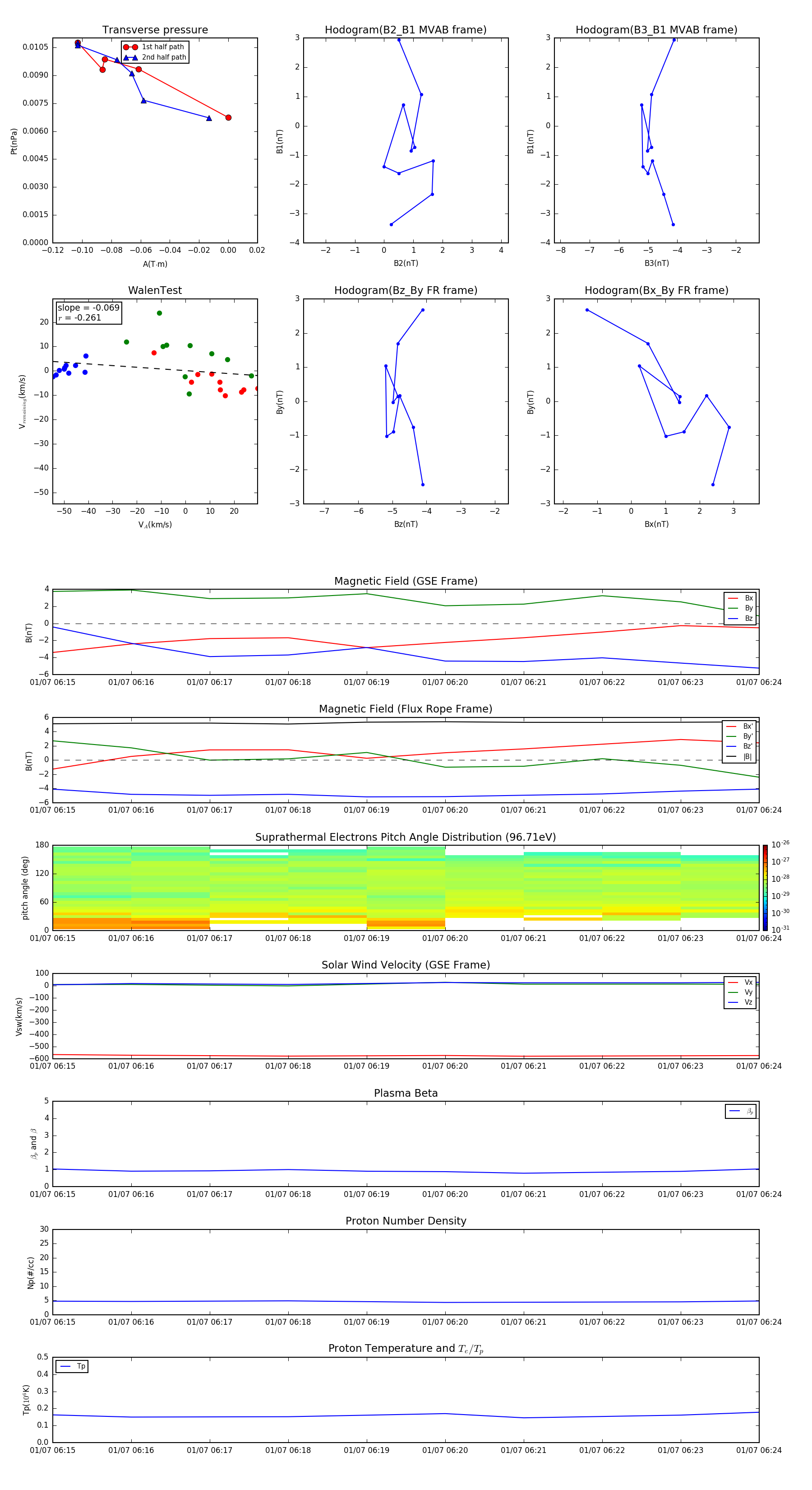
Flux Rope in 2016

Flux Rope Event 2016-01-07 06:15 ~ 2016-01-07 06:24 (10 minutes)


plot