HOME   LIST
‹–   –›

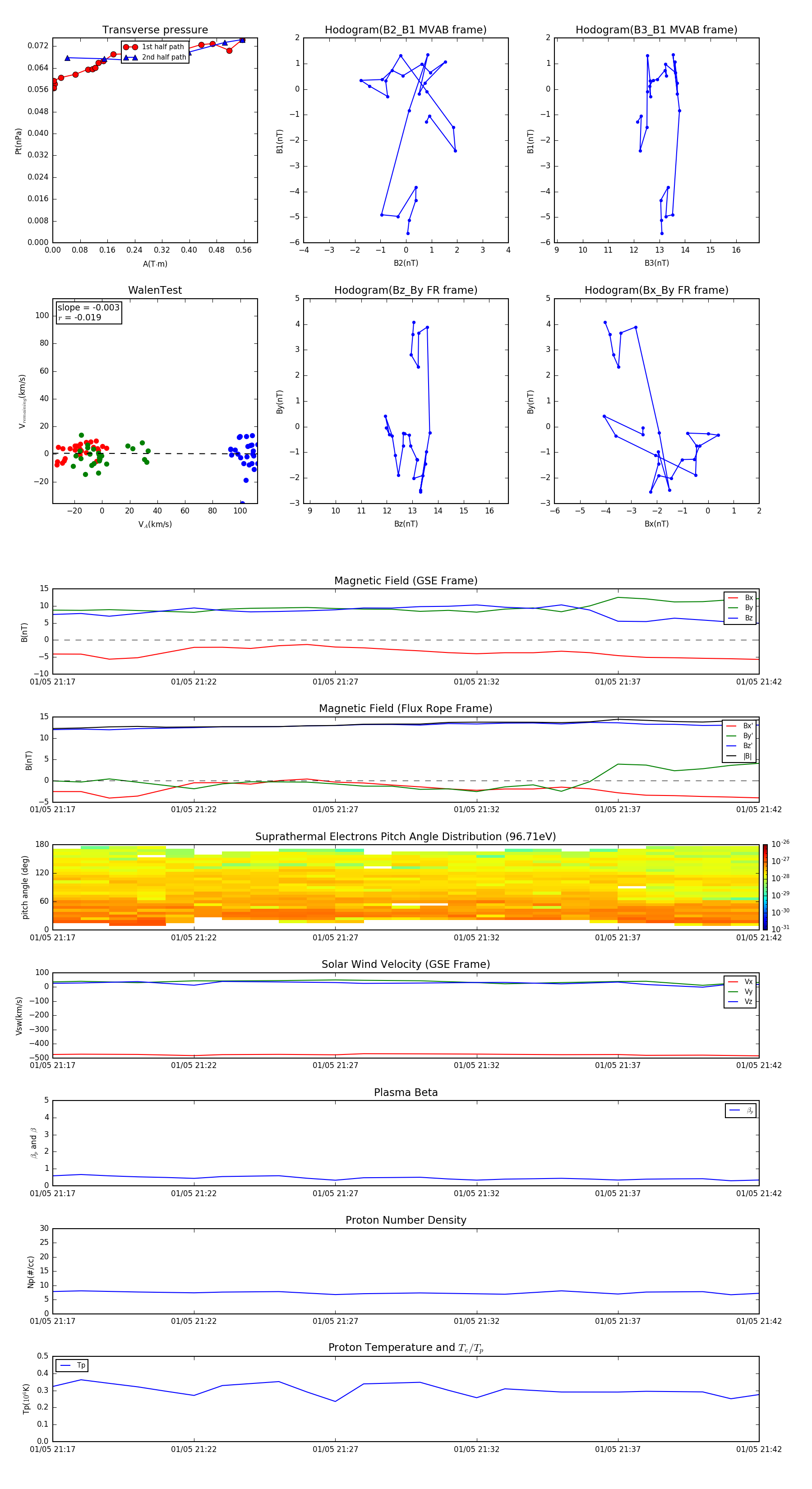
Flux Rope in 2016

Flux Rope Event 2016-01-05 21:17 ~ 2016-01-05 21:42 (26 minutes)


plot