HOME   LIST
‹–   –›

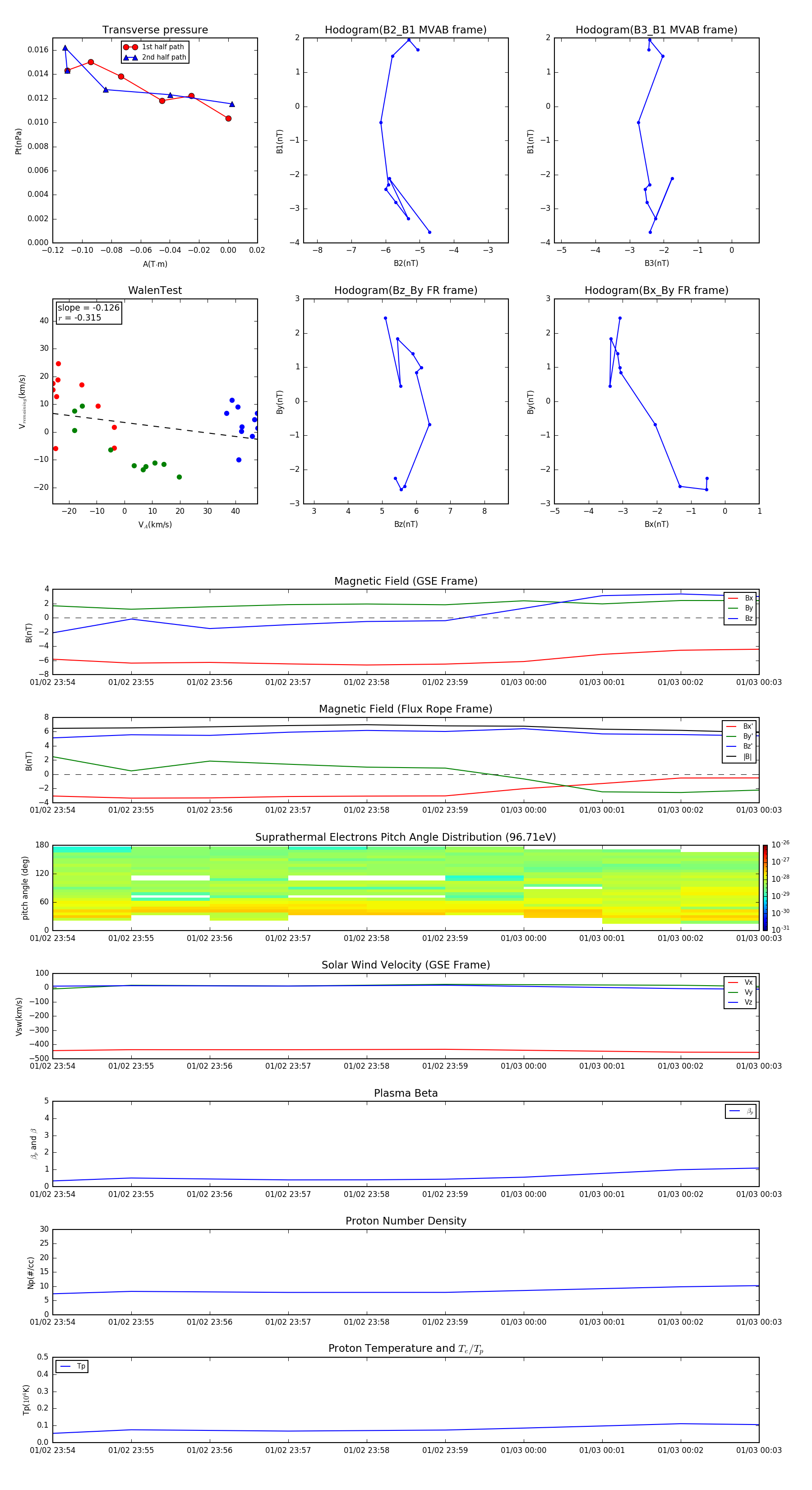
Flux Rope in 2016

Flux Rope Event 2016-01-02 23:54 ~ 2016-01-03 00:03 (10 minutes)


plot