HOME   LIST
‹–   –›

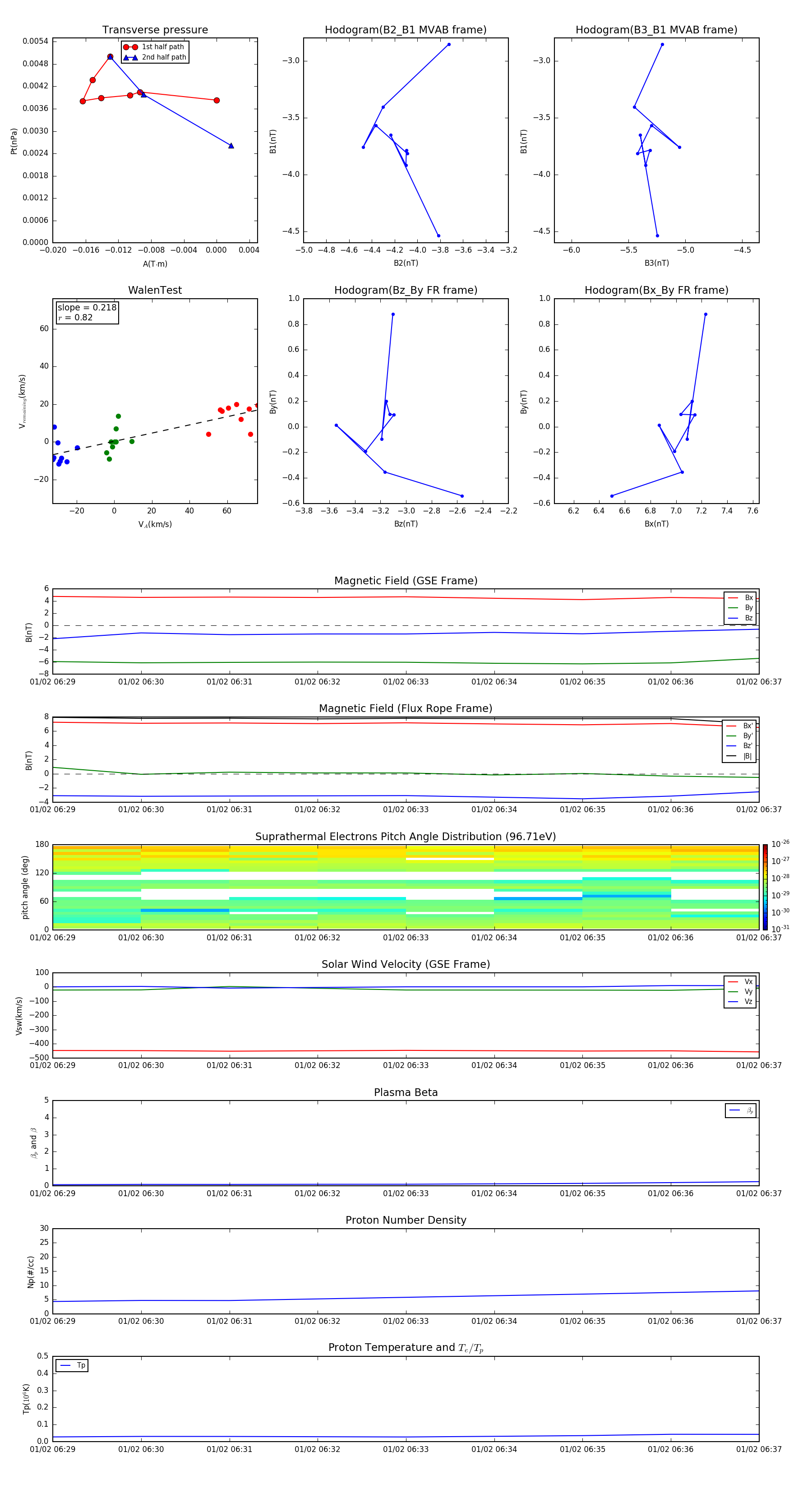
Flux Rope in 2016

Flux Rope Event 2016-01-02 06:29 ~ 2016-01-02 06:37 (9 minutes)


plot