HOME   LIST
‹–   –›

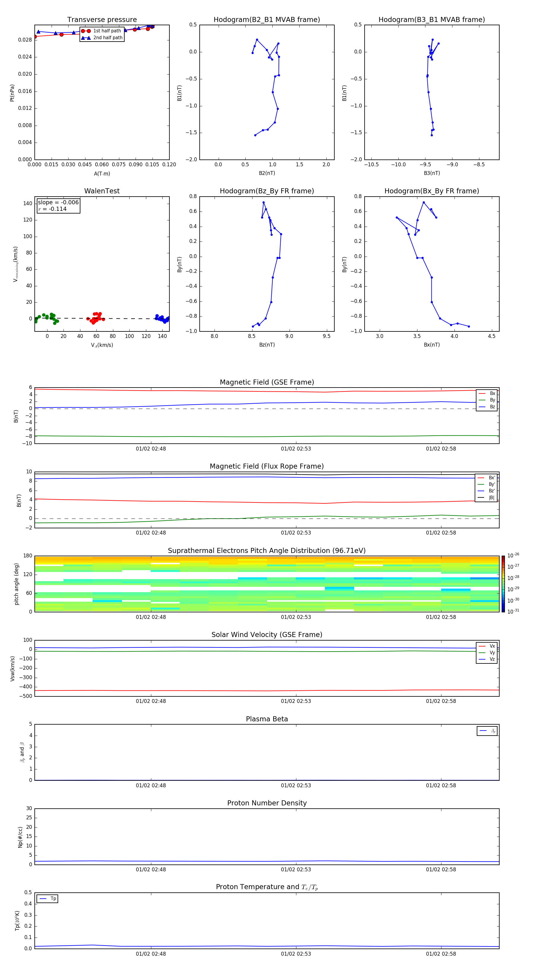
Flux Rope in 2016

Flux Rope Event 2016-01-02 02:44 ~ 2016-01-02 03:00 (17 minutes)


plot