HOME   LIST
‹–   –›

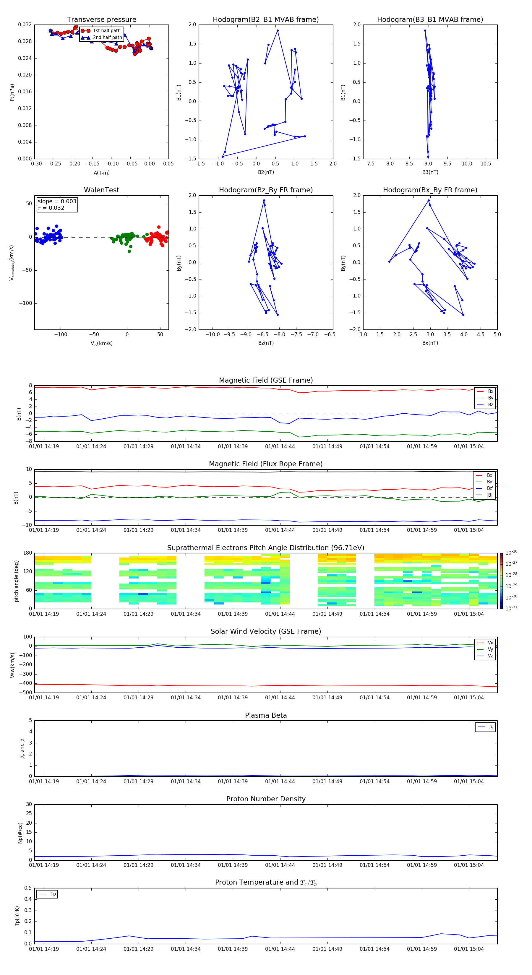
Flux Rope in 2016

Flux Rope Event 2016-01-01 14:18 ~ 2016-01-01 15:07 (50 minutes)


plot