HOME   LIST
‹–   –›

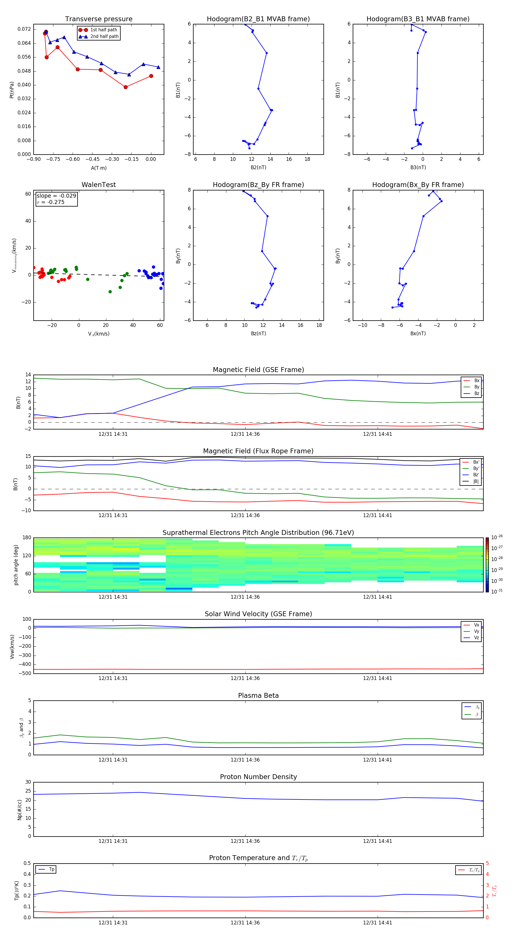
Flux Rope in 2015

Flux Rope Event 2015-12-31 14:28 ~ 2015-12-31 14:45 (18 minutes)


plot