HOME   LIST
‹–   –›

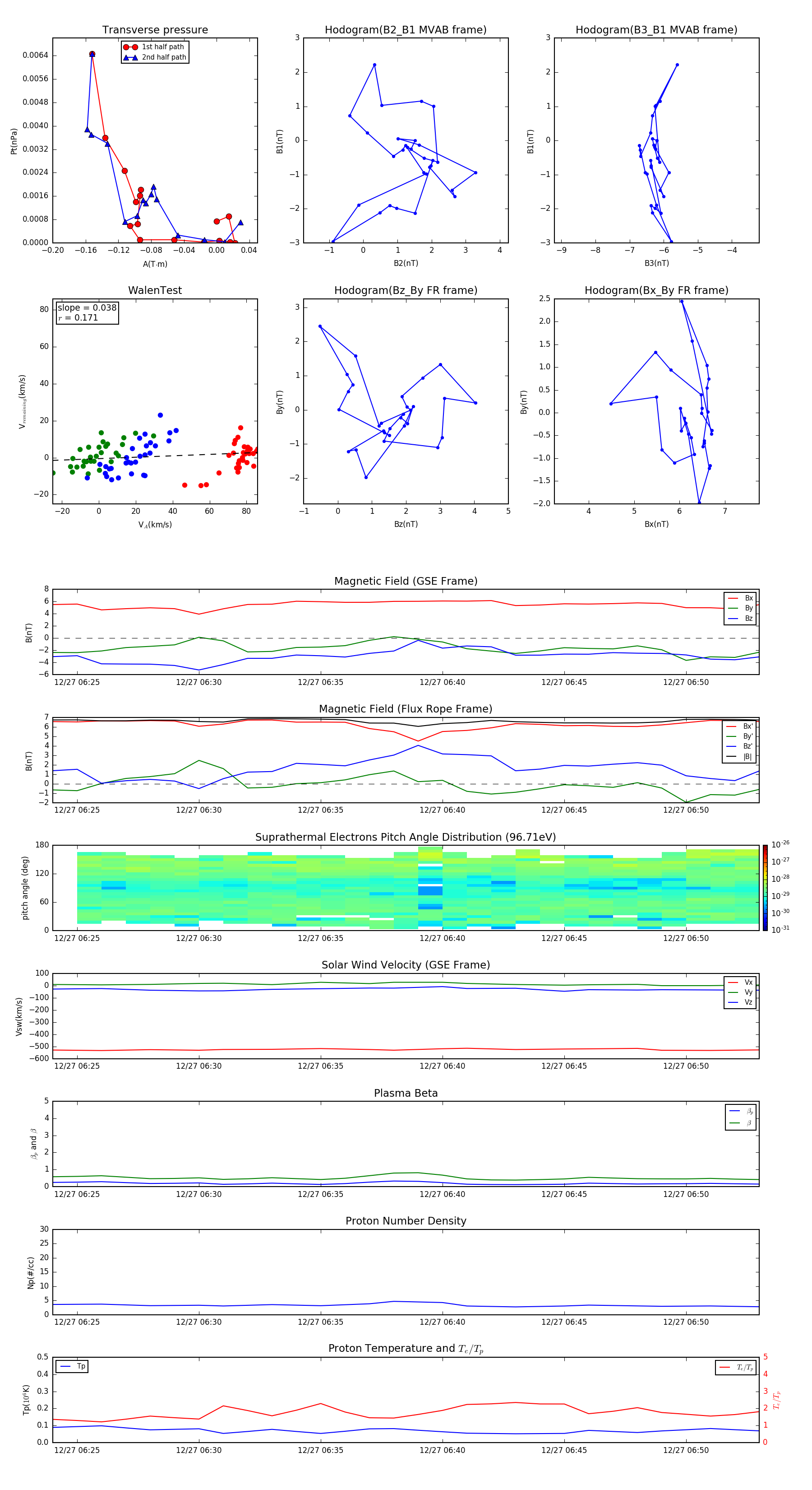
Flux Rope in 2015

Flux Rope Event 2015-12-27 06:24 ~ 2015-12-27 06:53 (30 minutes)


plot