HOME   LIST
‹–   –›

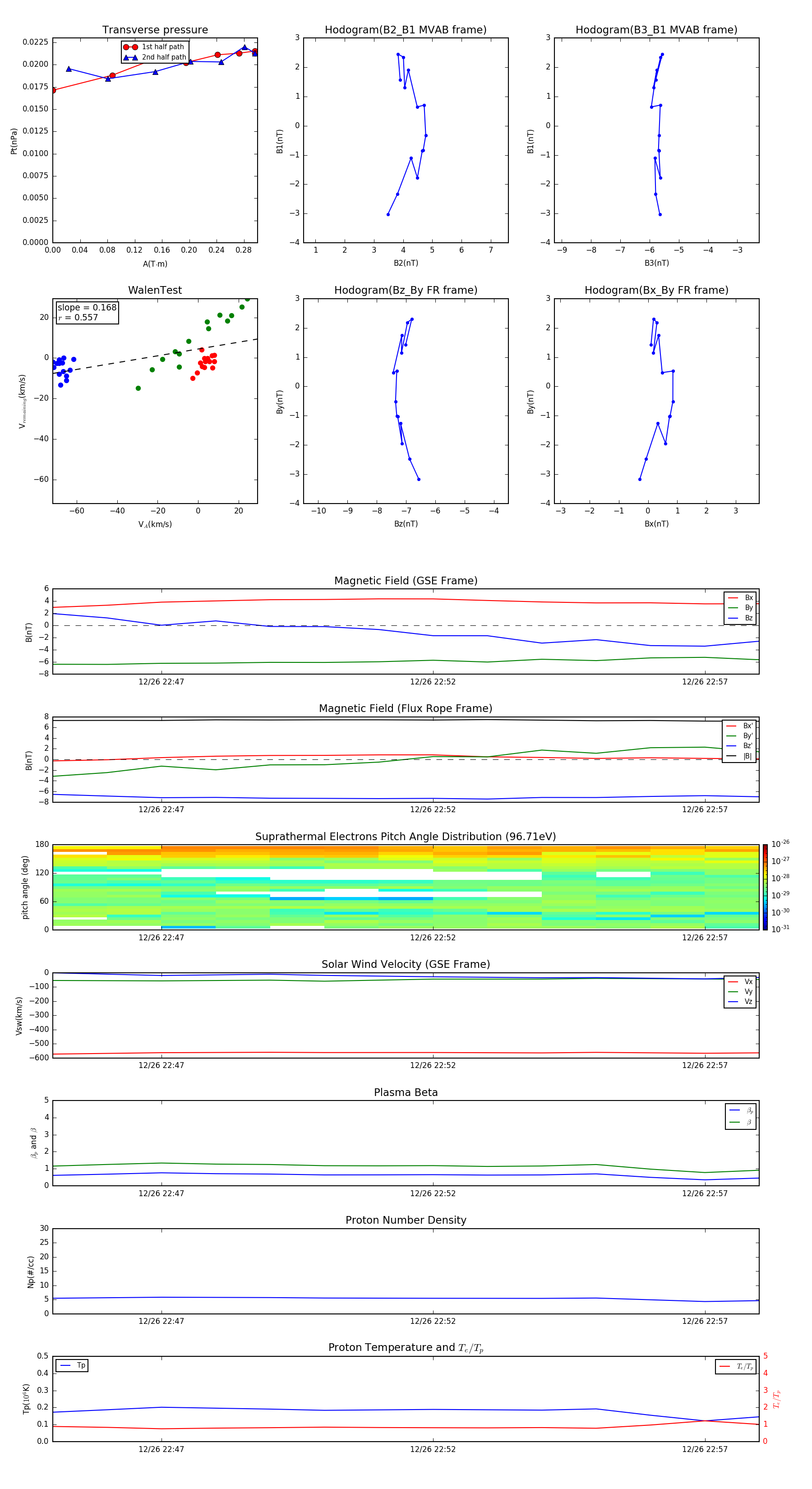
Flux Rope in 2015

Flux Rope Event 2015-12-26 22:45 ~ 2015-12-26 22:58 (14 minutes)


plot