HOME   LIST
‹–   –›

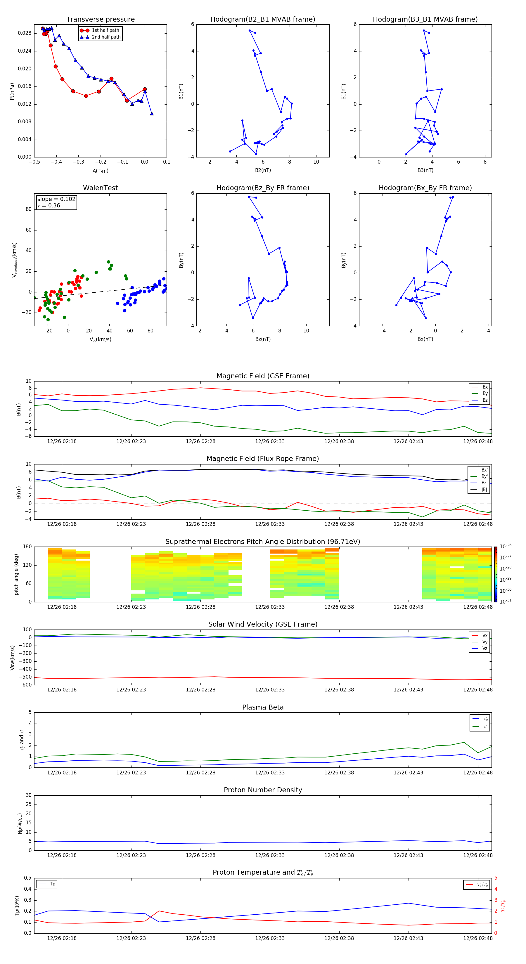
Flux Rope in 2015

Flux Rope Event 2015-12-26 02:16 ~ 2015-12-26 02:49 (34 minutes)


plot