HOME   LIST
‹–   –›

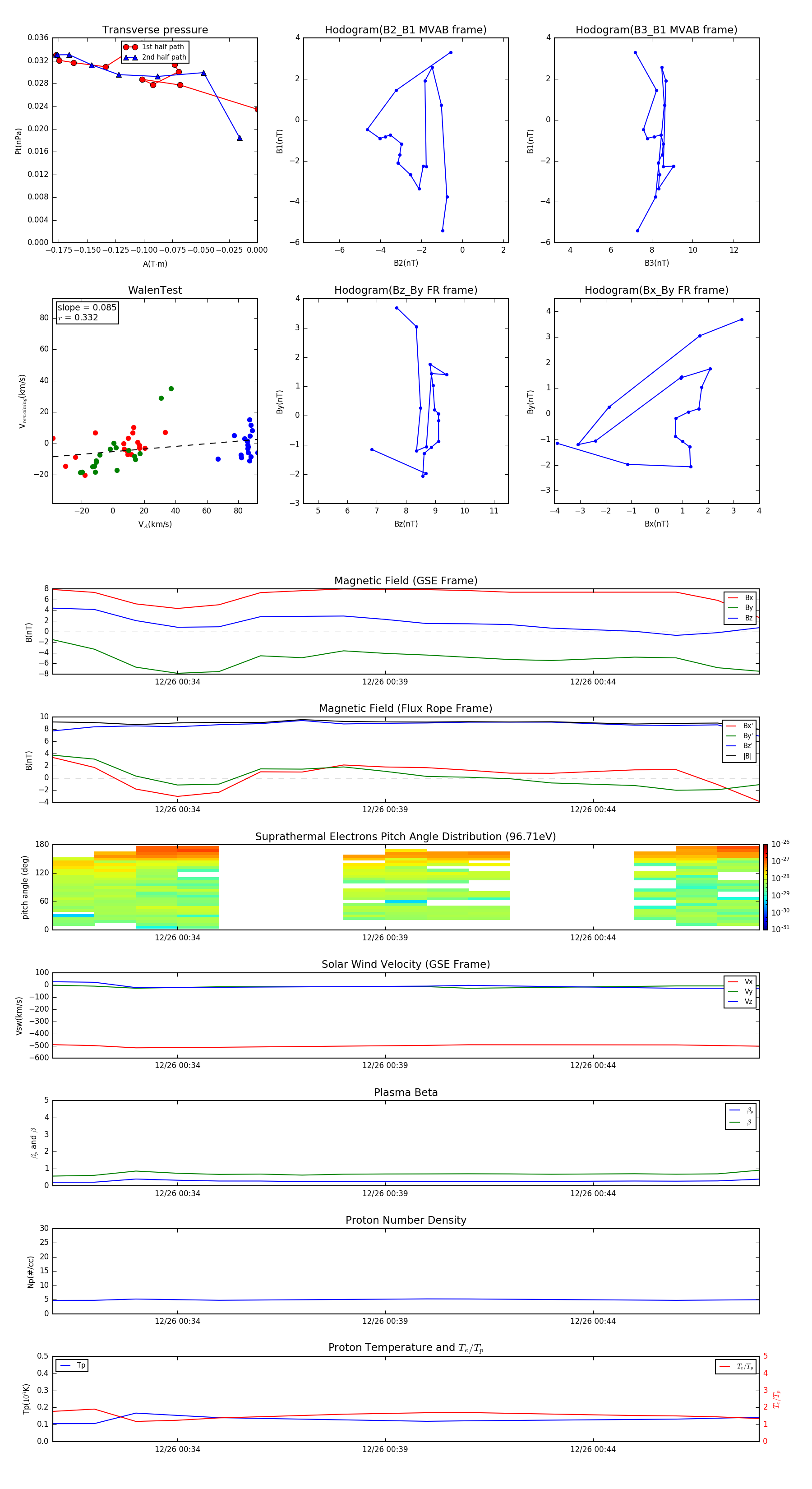
Flux Rope in 2015

Flux Rope Event 2015-12-26 00:31 ~ 2015-12-26 00:48 (18 minutes)


plot