HOME   LIST
‹–   –›

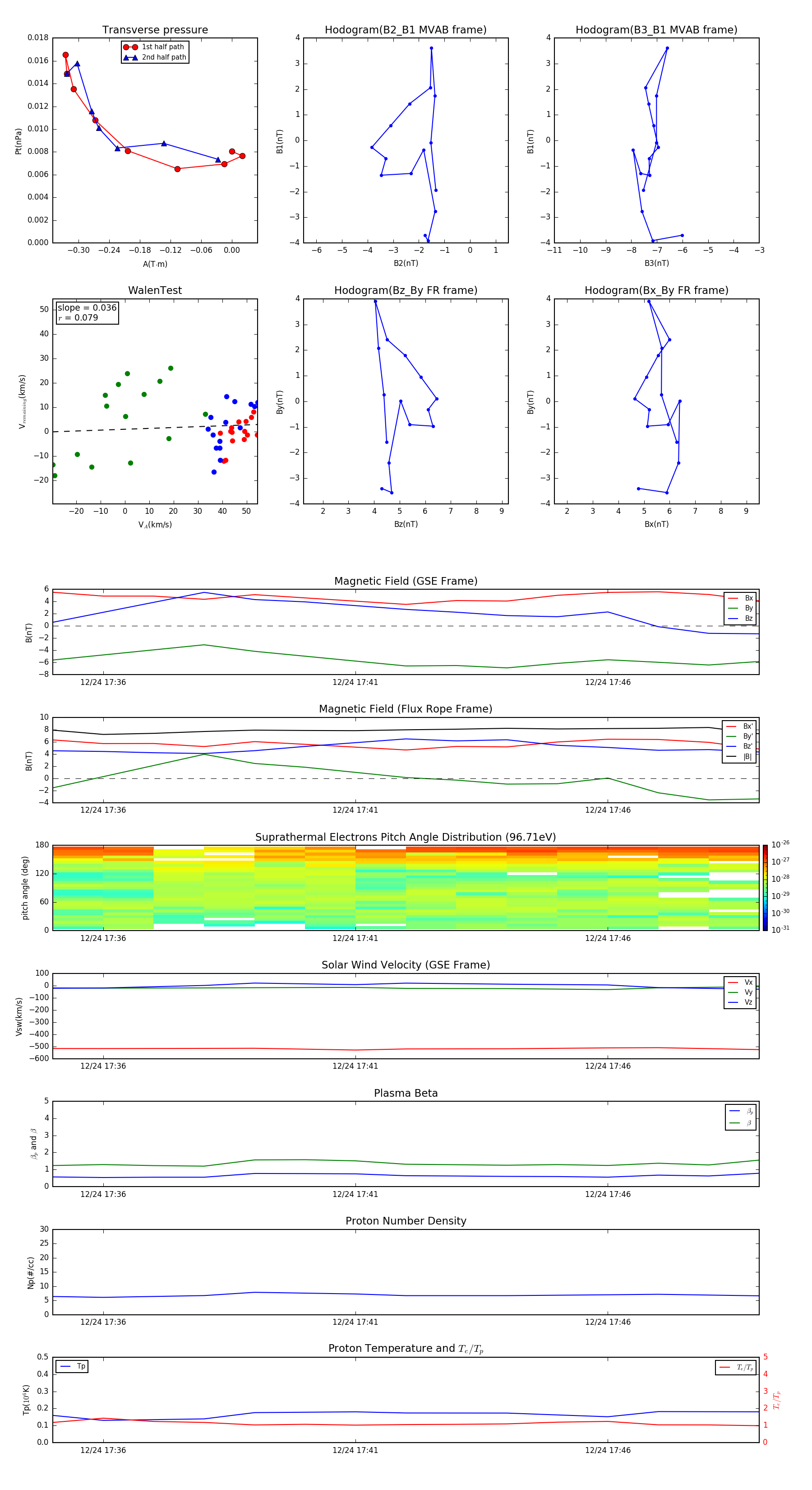
Flux Rope in 2015

Flux Rope Event 2015-12-24 17:35 ~ 2015-12-24 17:49 (15 minutes)


plot