HOME   LIST
‹–   –›

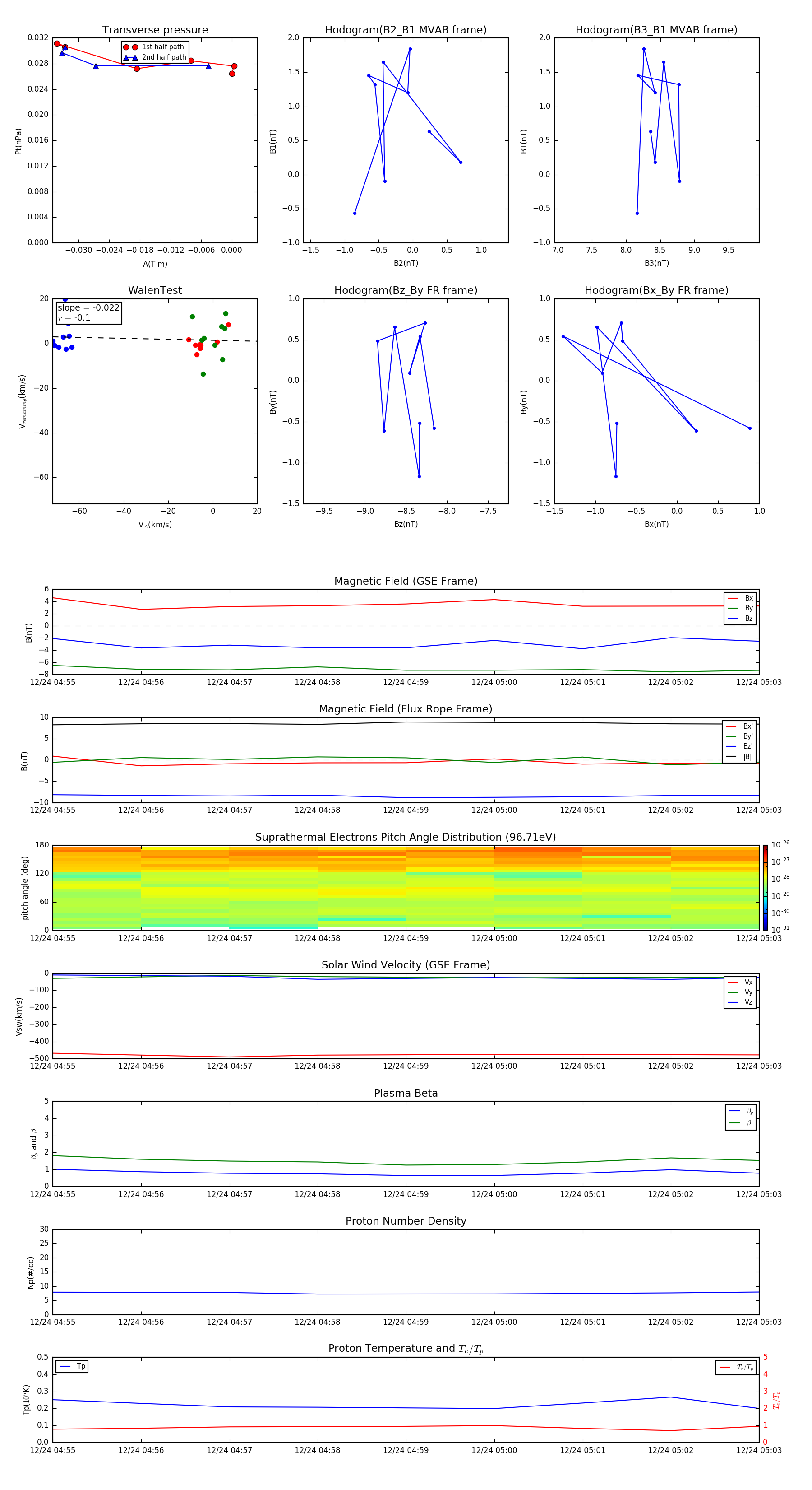
Flux Rope in 2015

Flux Rope Event 2015-12-24 04:55 ~ 2015-12-24 05:03 (9 minutes)


plot