HOME   LIST
‹–   –›

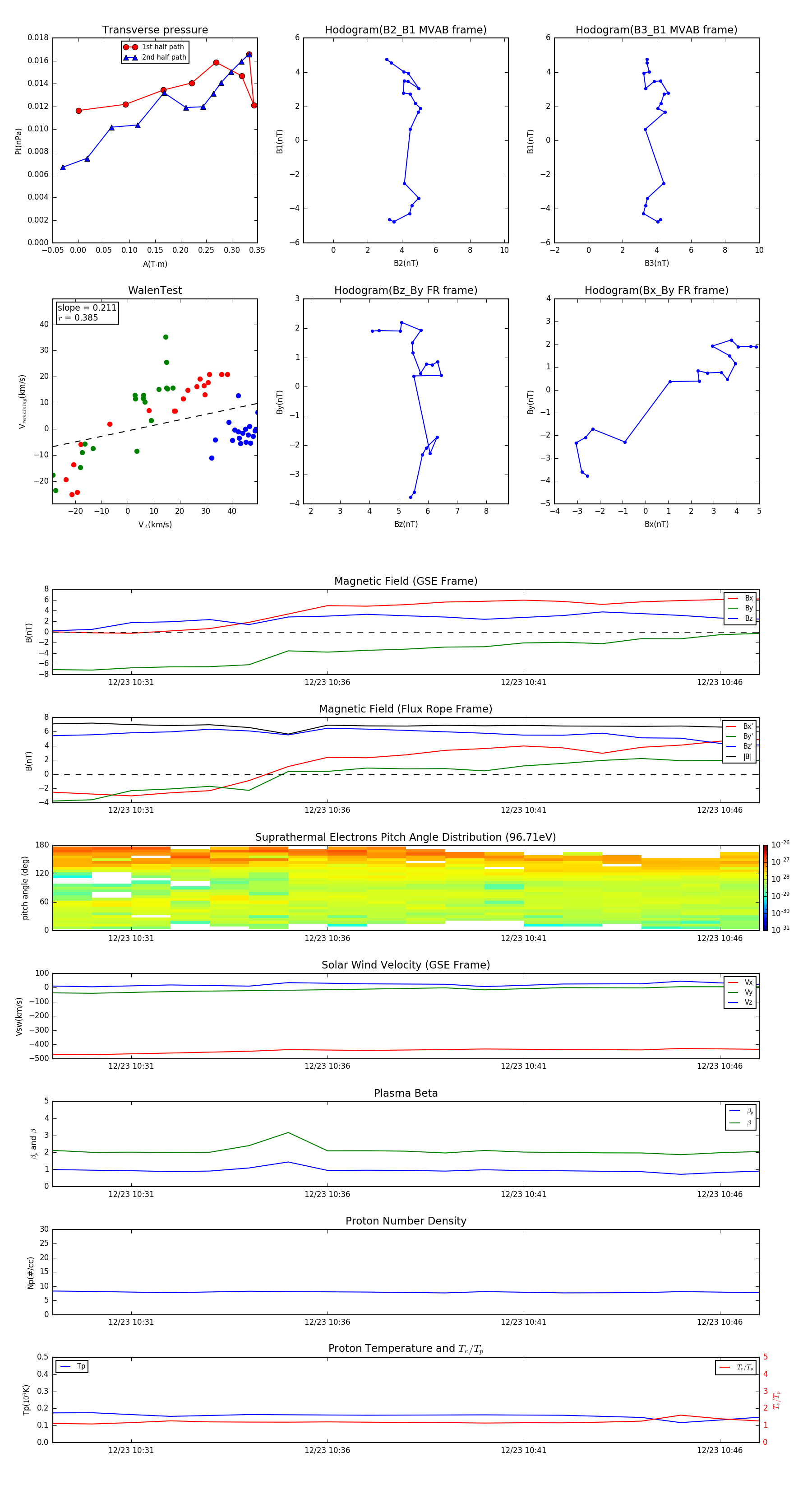
Flux Rope in 2015

Flux Rope Event 2015-12-23 10:29 ~ 2015-12-23 10:47 (19 minutes)


plot