HOME   LIST
‹–   –›

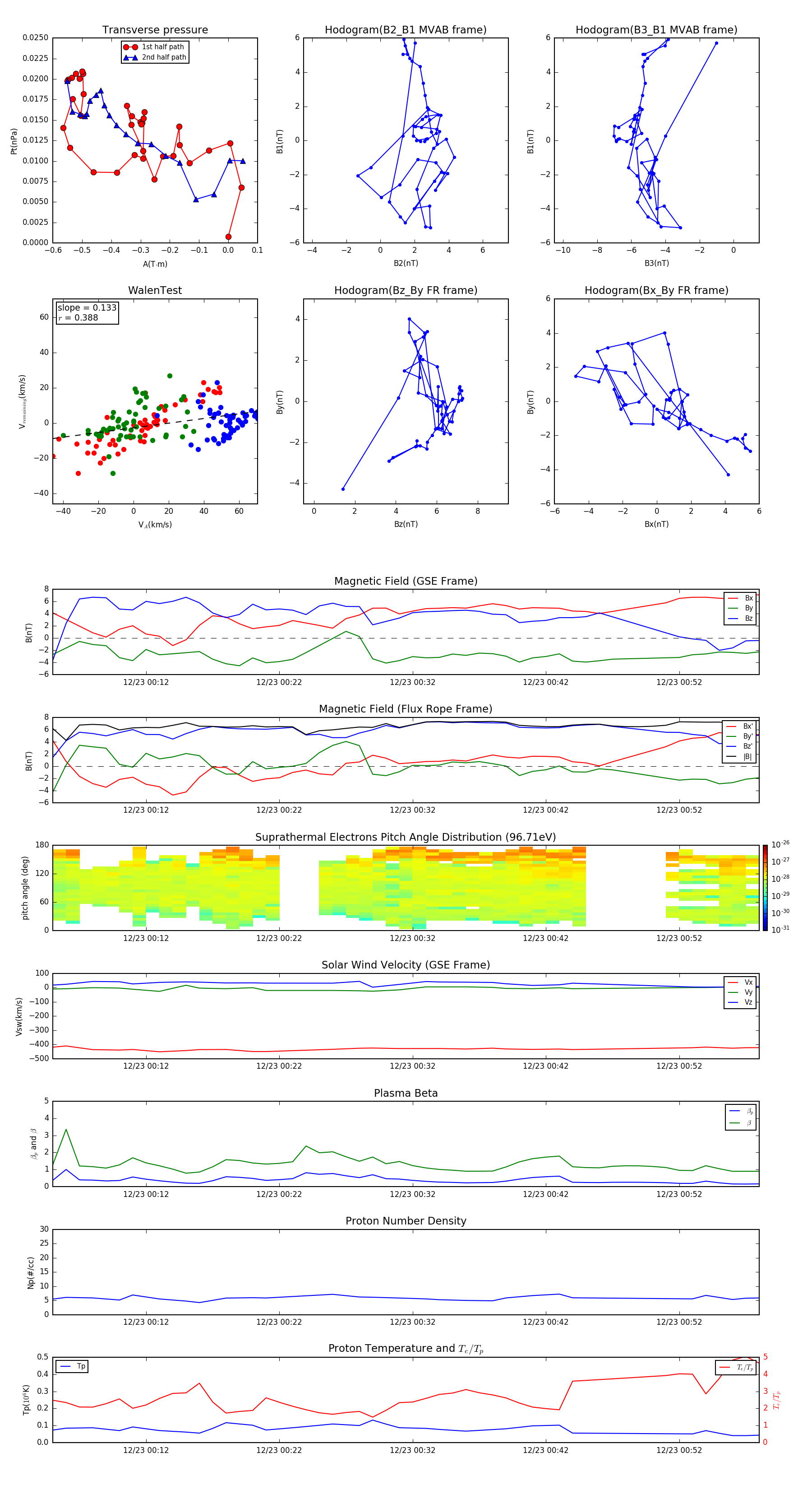
Flux Rope in 2015

Flux Rope Event 2015-12-23 00:05 ~ 2015-12-23 00:58 (54 minutes)


plot