HOME   LIST
‹–   –›

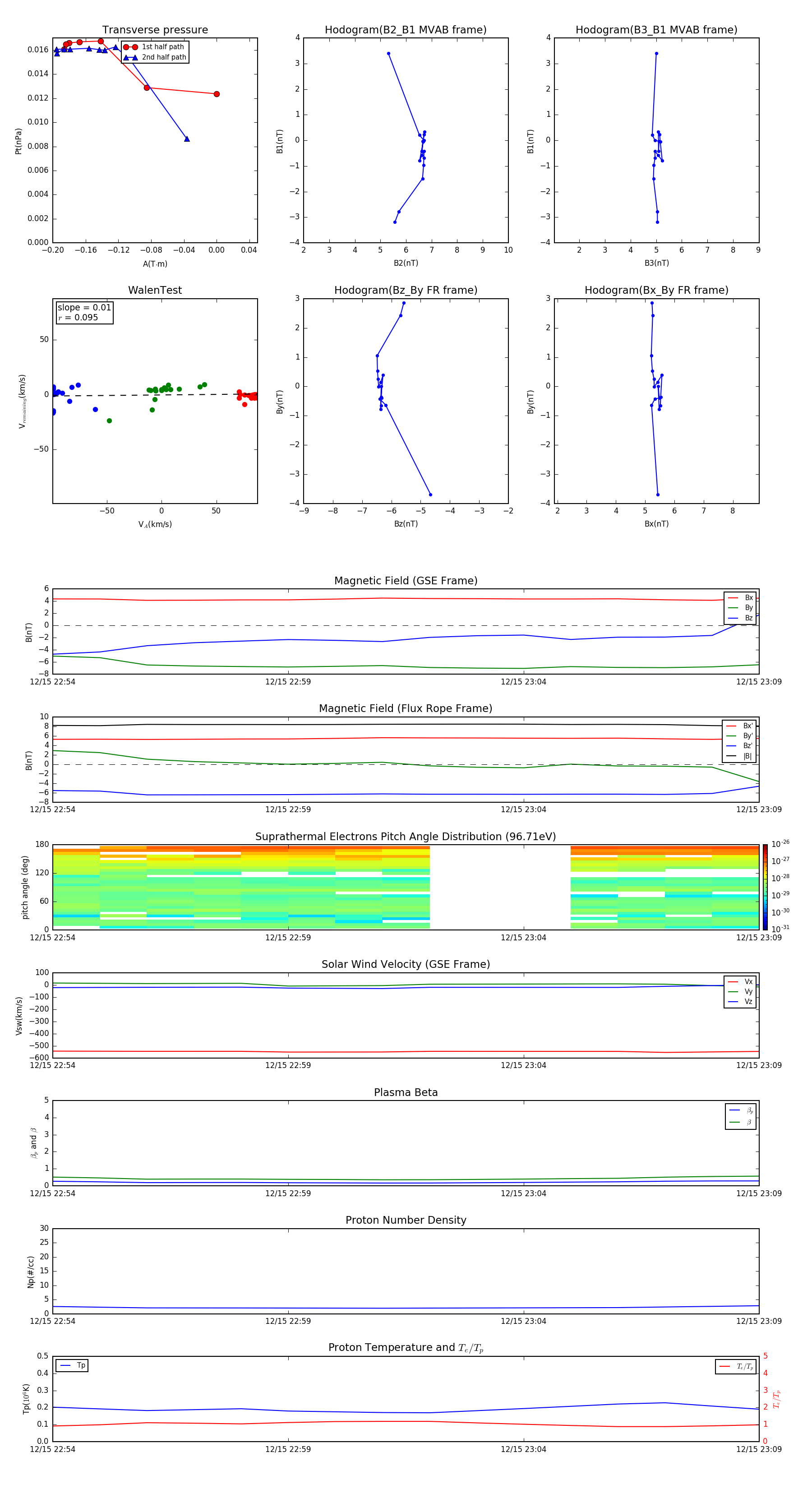
Flux Rope in 2015

Flux Rope Event 2015-12-15 22:54 ~ 2015-12-15 23:09 (16 minutes)


plot