HOME   LIST
‹–   –›

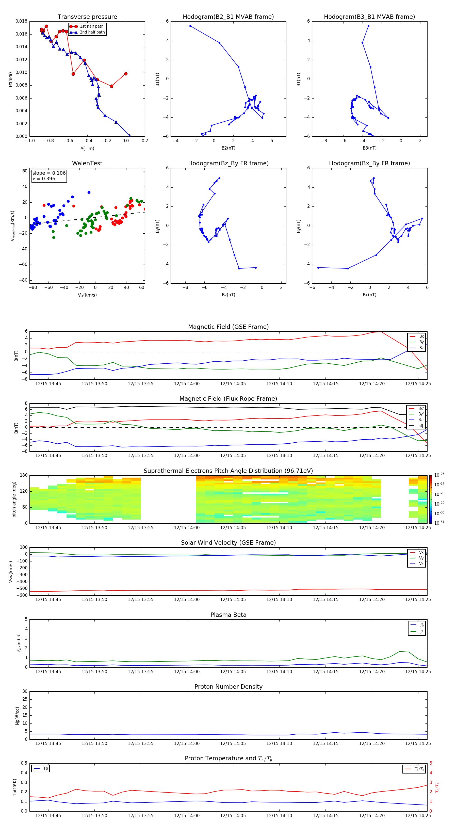
Flux Rope in 2015

Flux Rope Event 2015-12-15 13:43 ~ 2015-12-15 14:26 (44 minutes)


plot