HOME   LIST
‹–   –›

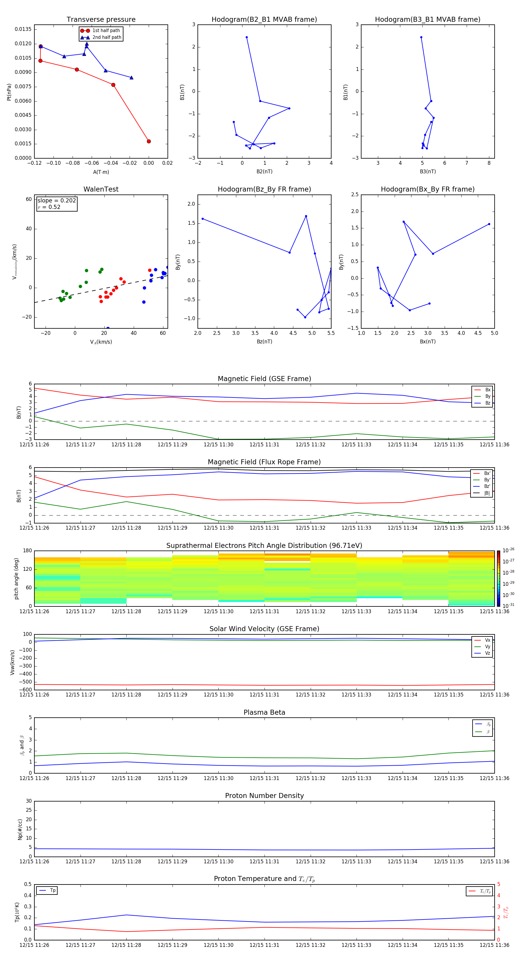
Flux Rope in 2015

Flux Rope Event 2015-12-15 11:26 ~ 2015-12-15 11:36 (11 minutes)


plot